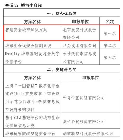
喜讯!辰安科技荣获长沙城市生命线解决方案综合优胜奖名
日前,长沙市面向全国开展长沙市新型智慧城市重点领域解决方案比武活动,从解决方案的技术创新性、实施可行性、应用实效性等进行评选,辰安科技“智慧安全城市解决方案”脱颖而出,荣获城市安全生命线综合优胜奖名!
辰安科技“智慧安全城市解决方案”方案成熟、性能灵活稳定,在十余个城市成功应用,助力当地政府实现城市公共安全管理智能升级。
综合优胜奖名
城市安全风险综合监测预警&应急指挥中心效果展示
辰安科技是一家源于清华大学,由中国电信控股的高科技上市企业,是清华大学在公共安全领域的科技成果转化单位。公司成立以来始终专注于公共安全领域,为应急管理、智慧安全城市、社会化消防服务提供一站式解决方案,向国内外用户提供综合应急、城市生命线安全、企业安全、园区安全、环境安全、社会安全、智慧人防、智慧消防、安全文化教育等领域的成熟应用与产品,得到用户高度评价,具有极大的社会价值。


