北京智网易联科技有限公司成功获评专精特新“小巨人”企业认定


公司简介
北京智网易联成立于2014年,从一家创新企业到如今在全国设立了华北、西北、长三角、中部、西南、华南六大运营中心,并在天津、江苏、宁夏、山东、江西、广东、安徽、湖北设有子公司。公司服务多地政府机构、高校和数百家优质企业(包括多家世界500强企业和央国企),是工业互联网行业的领先者。
公司带着“让「新技术+」更简单”的使命,与北京大学联合开发基于北斗网格位置码的时空中台和时空协同的工业大数据中台,推进政府和企业的数字化转型,推动面向工业企业和化工行业的云网端产品和服务。

产品:时空中台
基于北斗网格位置码的时空中台,为智慧城市时空管理和产业应用提供空间网格赋码、数据引擎、三维模型构建、视觉与虚拟场分析、异构数据融合计算分析、服务发布与展示等服务。

服务政府:工业云平台
通过工业互联网、北斗网格码、5G、物联网、大数据、人工智能、标识解析体系与传统产业融合,面向区域重点产业、企业,以强链、延链、补链、建链为目标,搭建工业经济运行监测平台、工业大脑、产业招商等子平台,打造多个行业级工业云平台和多个企业应用场景,通过平台助力中小企业上云上平台,推动企业实现数字化改造,促进产业集群转型升级。

服务园区:智慧园区
构建科技创新、产业协同、绿色安全的智慧生态园区,面向园区招商、产业发展、园企协同、绿色环保、园区安全、5G智能园区等。

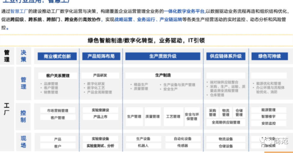
服务企业:智慧工厂
构建覆盖企业运营管理全业务的一体化数字业务平台,以数据驱动业务流程再造和组织结构优化,促进跨层级、跨系统、跨部门、跨业务的高效协作,实现战略运营、业务运行、产业链运转等各类生产经营活动的实时监控、动态分析和风险管控。

服务客户
北京智网易联以科技创新驱动公司高质量发展,目前已成功申请多项国家发明专利和过百项软件著作权,已获得国家高新技术企业及中关村高新技术企业、中关村瞪羚企业、中关村金种子企业、AAA级信用等级等认证,已通过双软、CMMI 5、ITSS 3、CS 2、信息安全管理体系认证、ISO 9001、ISO 20000、ISO 27000服务管理体系认证等行业资质认证,并获评北京市“专精特新”中小企业,工信部专精特新“小巨人”企业。

北京智网易联近几年在人才、技术、产品、创新等方面已经从量的积累达到了质的飞跃,我们将会肩负着荣誉与责任在工业互联网行业继续深耕,为推动工业行业高质量发展贡献力量。



