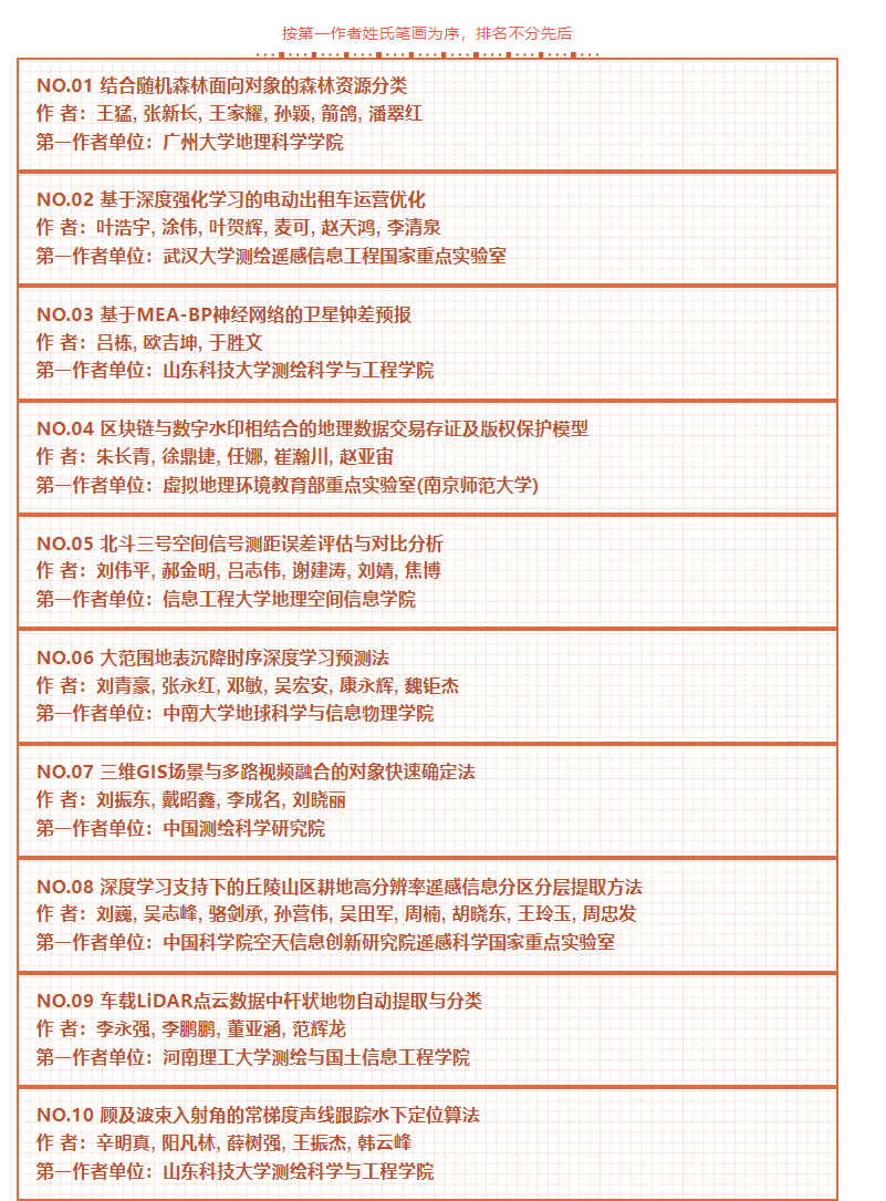
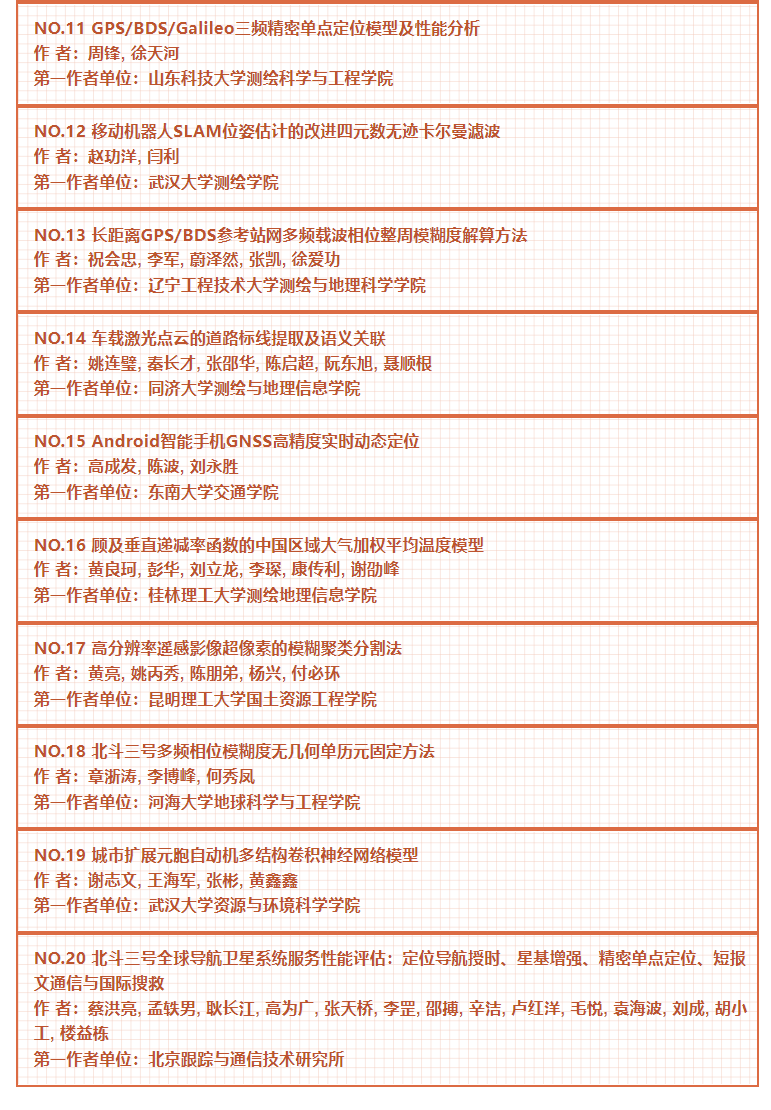
恭喜!“易智瑞”杯《测绘学报》2022年度优秀论文评选结果揭晓
发布日期:2022-11-04 来源:易智瑞 分享到:

! 现将评选结果进行公布。
本次活动由易智瑞信息技术有限公司与《测绘学报》期刊社联合主办,旨在促进前沿测绘地理信息科学成果的传播与推广,增强学术圈的交流与互动,进一步营造良好的学术科研氛围。
本届“易智瑞”杯《测绘学报》优秀论文评选范围为《测绘学报》近一年所刊出的论文,按照被引频次、下载量、选题方向等综合指标遴选出30篇入围论文,采用编辑部初审、网友投票与评委会终审相结合的方式,最终根据综合指标确定20篇获奖论文。

