志翔至明®ZS-DSA文件安全与溯源系统入选数世咨询《扩展数据防泄漏(XDLP)市场指南》
近日,数世咨询发布了《扩展数据防泄漏(XDLP)市场指南》报告(2022年),包括志翔科技在内的22家安全厂商入选。

扩展数据防泄漏(XDLP)市场点阵图2022,图片来源:数世咨询官网
数据防泄露(DLP:Data Leakage Prevention)作为数据安全治理的前提,是实现数据分类分级的重要技术工具。完善的数据防泄露解决方案贯穿于数据生命周期的全过程,提供对整个组织的网络、邮件、数据库、移动应用、端点、内部业务应用的全IT架构覆盖,在统一的数据安全策略下,保护组织的核心数据资产。
“扩展数据防泄漏”的定义
扩展数据防泄漏XDLP(extended DLP),数世咨询为其定义的概念为:基于内容识别与感知技术,通过统一管理平台,应对网络、邮件、终端、云、应用等多种数据访问场景的安全解决方案。
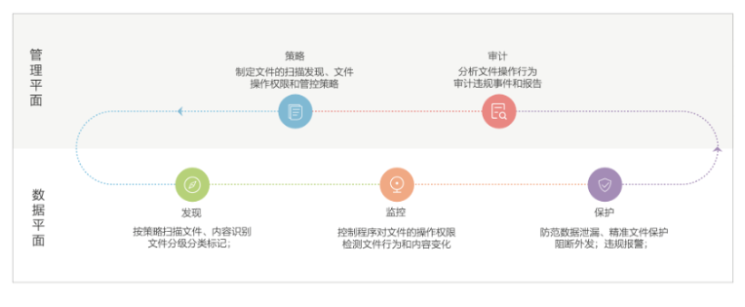
志翔至明®ZS-DSA文件安全与溯源系统
志翔科技从创业之始,一直聚焦数据安全领域,围绕企业最为重要和核心的数据资产提供整体安全解决方案。随着《数据安全法》等法律法规的颁布实施,国家要求企业建立全流程数据安全管理制度,并在数据安全技术和管理方面,建立完整的数据安全治理体系框架和技术架构。作为数据安全建设的关键技术支撑,扩展数据防泄漏逐渐成为企业采购的强烈需求。志翔科技也根据市场需求,在原有产品技术平台基础上开发、整合,在2020年底正式发布了至明®ZS-DSA文件安全与溯源系统。
至明产品面向政府、科技、金融、保密等对数据安全要求严格的行业,提供包括智能敏感文件识别与分类分级、企业数据安全合规分析、文件安全溯源、精准文件权限管控和贴身保护等在内的整体企业数据防泄漏解决方案,帮助企业有效构建数据安全治理体系,持续提升安全保障能力水平。

志翔至明®ZS-DSA文件安全与溯源系统产品
点击文末“阅读原文”,了解志翔至明®ZS-DSA文件安全与溯源系统产品
据数世咨询调研,2021年国内扩展数据防泄漏(XDLP)市场收入约为15.4亿元,同比增长30.5%。其中,金融、监管机构及运营商三个行业用户占比分别为21.97%、17.75%、11.85%,是驱动我国扩展数据泄露(XDLP)市场增长的主导行业。预计2022年,该市场规模可达18.5亿元,2023年有望超过22亿元。


