欢迎光临北京软件和信息服务业协会官方网站
聚力发展 | 奏响夏日奋进主旋律,中化创新研究院多项业务取得新进展
发布日期:2023-06-12    来源:中化创新研究院    分享到:

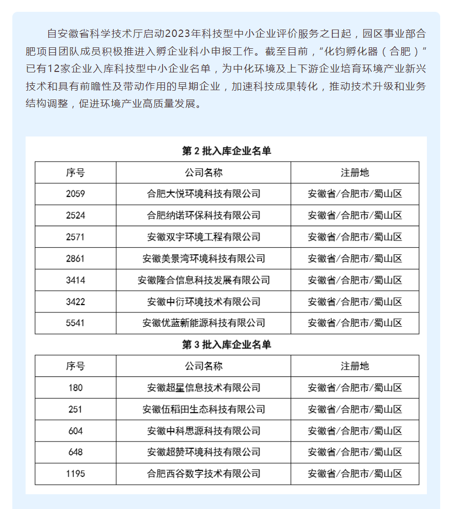
image.png

image.png

image.png

image.png

image.png

image.png

image.png

image.png

你知道你的Internet Explorer是过时了吗?

为了得到我们网站最好的体验效果,我们建议您升级到最新版本的Internet Explorer或选择另一个web浏览器.一个列表最流行的web浏览器在下面可以找到.