欢迎光临北京软件和信息服务业协会官方网站
全面解读 严格执行 | 关于《防止电力生产事故的二十五项重点要求》(2023版)网络安全政策的解读与可行解决方案
发布日期:2023-07-10    来源: 珞安科技    分享到:

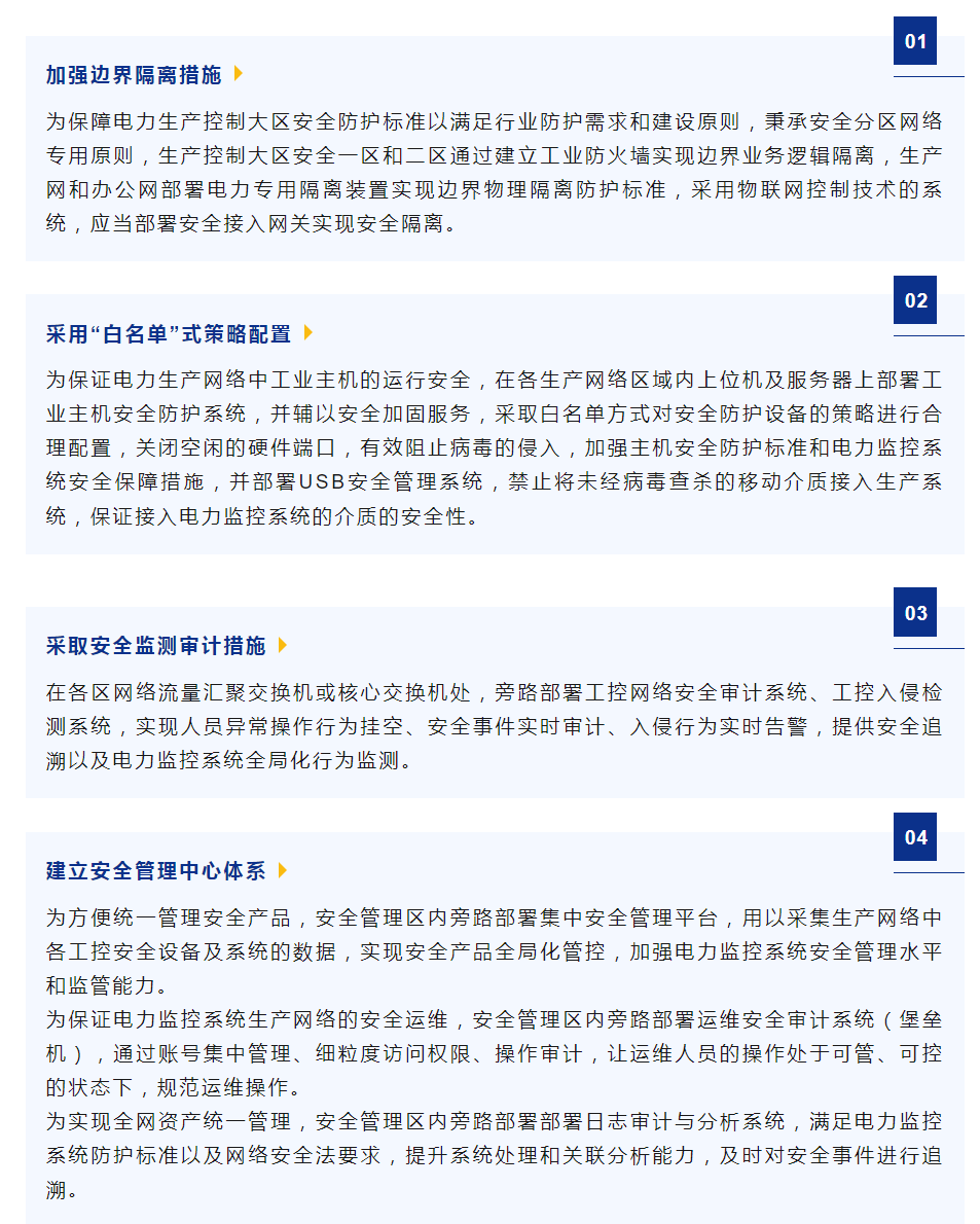
image.png

image.png

image.png

image.png

image.png

image.png

image.png

image.png

image.png

image.png

image.png

image.png

你知道你的Internet Explorer是过时了吗?

为了得到我们网站最好的体验效果,我们建议您升级到最新版本的Internet Explorer或选择另一个web浏览器.一个列表最流行的web浏览器在下面可以找到.