欢迎光临北京软件和信息服务业协会官方网站
会员登陆/
申请入会
搜索
首页
通知公告
政策法规
会员动态
服务平台
党建专栏
关于协会
首页
>>
会员动态
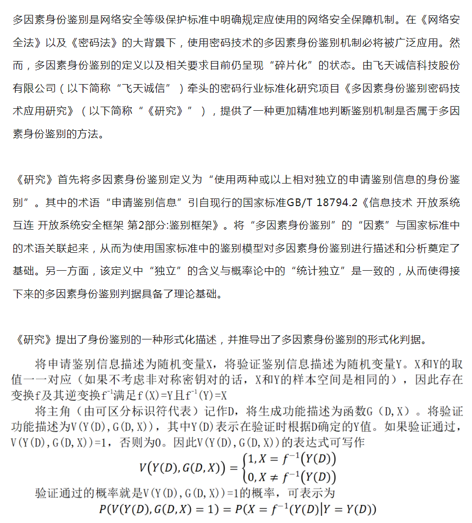
什么是“真正的”多因素身份鉴别?
发布日期:2023-07-14 来源: 飞天诚信 分享到:
上一篇:无
下一篇:无
你知道你的Internet Explorer是过时了吗?
为了得到我们网站最好的体验效果,我们建议您升级到最新版本的Internet Explorer或选择另一个web浏览器.一个列表最流行的web浏览器在下面可以找到.