欢迎光临北京软件和信息服务业协会官方网站
会员登陆/
申请入会
搜索
首页
通知公告
政策法规
会员动态
服务平台
党建专栏
关于协会
首页
>>
会员动态
首批通过!曙光云多款产品通过信通院可信云认证
发布日期:2023-07-27 来源:中科曙光 分享到:
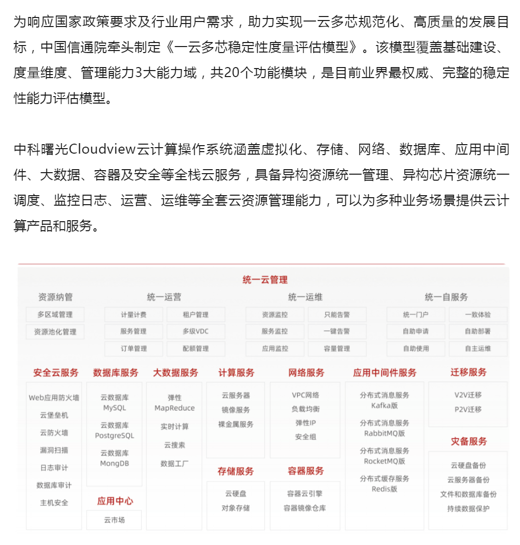
7月25日,由中国信通院主办的2023可信云大会在北京举行,中科曙光Cloudview云计算操作系统和StackCube-K超融合系统获得可信云首批认证,并分别通过《一云多芯稳定性度量评估模型》增强级要求和《可信云超融合面向信创场景的评估》标准。
上一篇:无
下一篇:无
你知道你的Internet Explorer是过时了吗?
为了得到我们网站最好的体验效果,我们建议您升级到最新版本的Internet Explorer或选择另一个web浏览器.一个列表最流行的web浏览器在下面可以找到.