欢迎光临北京软件和信息服务业协会官方网站
会员登陆/
申请入会
搜索
首页
通知公告
政策法规
会员动态
服务平台
党建专栏
关于协会
首页
>>
会员动态
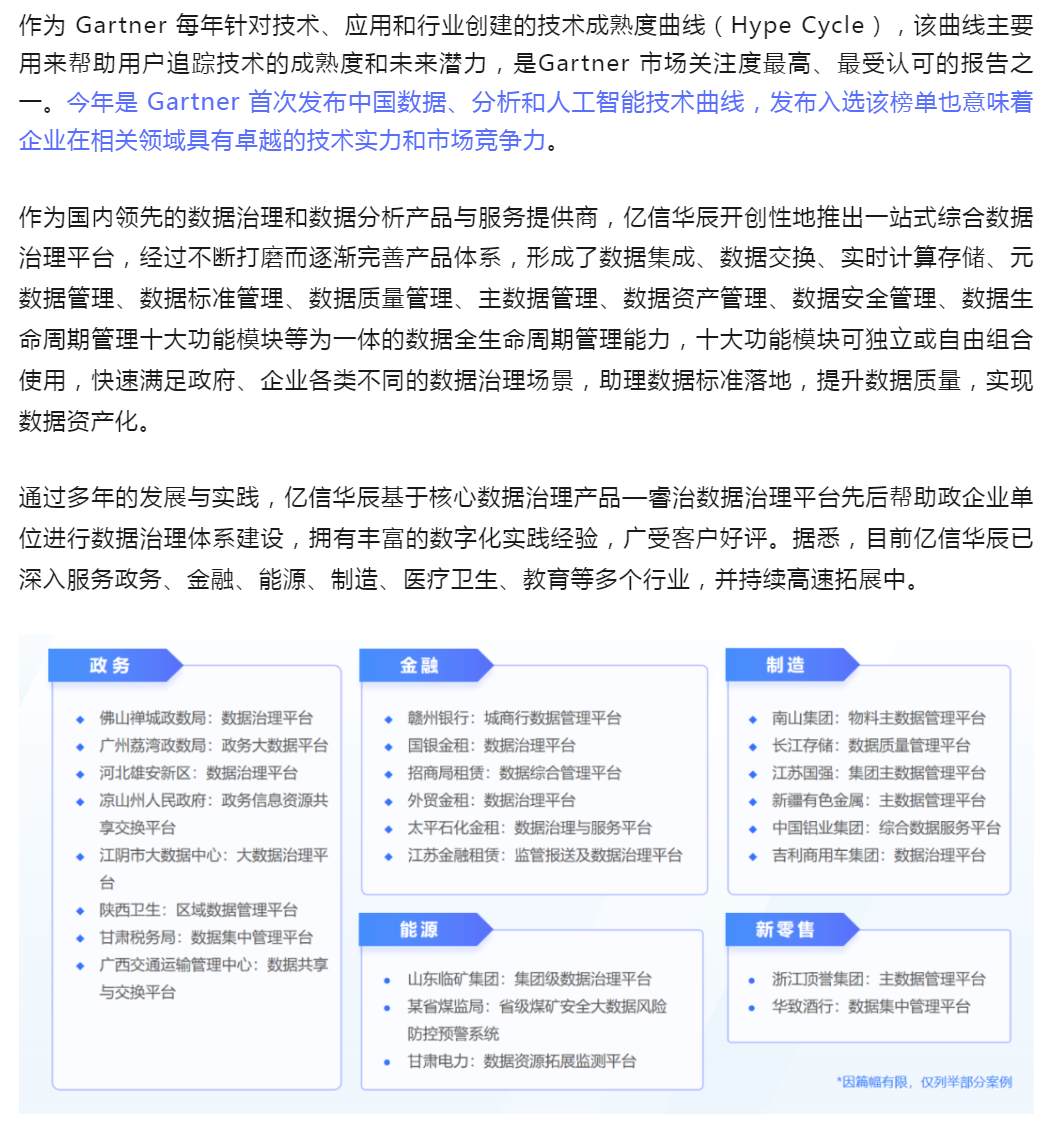
权威认可!亿信华辰入选Gartner数据资产管理、数据治理、数据编织代表厂商
发布日期:2023-08-03 来源:亿信华辰 分享到:
上一篇:无
下一篇:无
你知道你的Internet Explorer是过时了吗?
为了得到我们网站最好的体验效果,我们建议您升级到最新版本的Internet Explorer或选择另一个web浏览器.一个列表最流行的web浏览器在下面可以找到.