欢迎光临北京软件和信息服务业协会官方网站
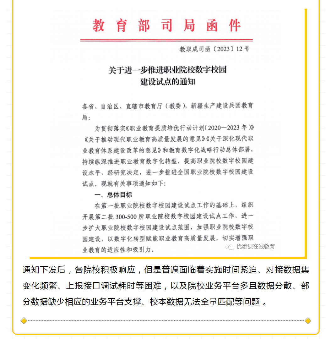
优慕课助力新乡职业技术学院顺利完成职教智慧大脑院校中台数据对接
发布日期:2023-08-09    来源: 优慕课在线教育     分享到:

image.png

image.png

image.png

image.png

image.png

image.png

image.png

image.png

image.png

image.png

image.png

image.png

image.png

image.png


你知道你的Internet Explorer是过时了吗?

为了得到我们网站最好的体验效果,我们建议您升级到最新版本的Internet Explorer或选择另一个web浏览器.一个列表最流行的web浏览器在下面可以找到.