欢迎光临北京软件和信息服务业协会官方网站
智能矿山解决方案丨慧智博视赋能煤矿安全生产运营
发布日期:2023-08-30    来源: 慧智博视    分享到:

image.png

image.png

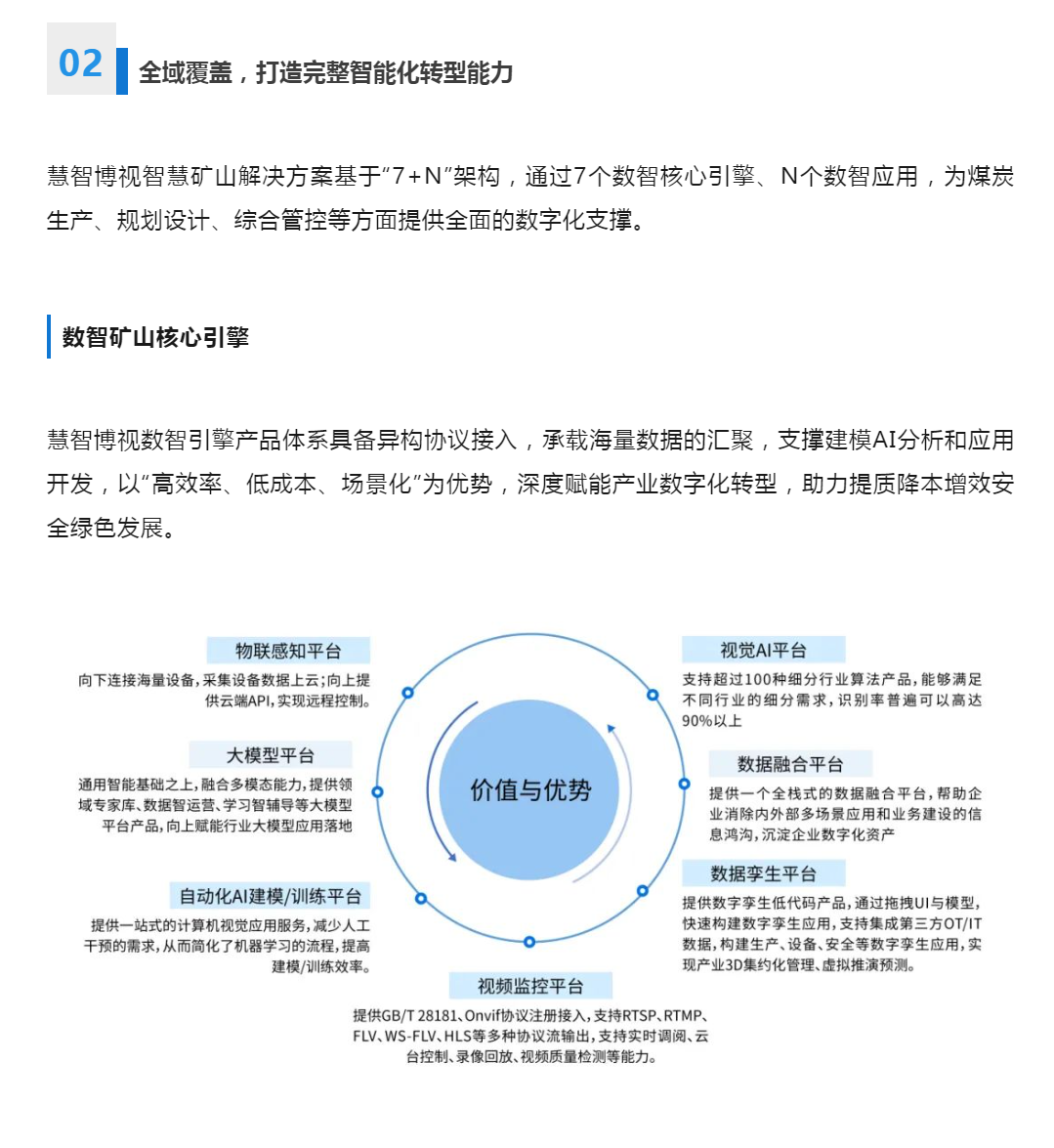
image.png

image.png

image.png

image.png

image.png

你知道你的Internet Explorer是过时了吗?

为了得到我们网站最好的体验效果,我们建议您升级到最新版本的Internet Explorer或选择另一个web浏览器.一个列表最流行的web浏览器在下面可以找到.