重磅新课!清晖-华为PM研学营HCSA-PM华为项目管理能力认证上线!
项目作为企业战略落地和经营目标达成的最小单元,项目管理是企业各级管理者的核心能力之一。
在VUCA时代,我们面对的项目不确定性和复杂程度逐渐提高,这就要求企业培养和发展更多掌握专业项目管理知识,能打恶仗、能打胜仗的项目经理。
华为经过20多年的项目理论和实践的探索,提炼出以能力为导向的项目管理H5M认证模型,内含 5 个认证模块,20 个能力域,40 个能力项,100 个能力点。

HCSA-PM证书展示
01 华为项目管理能力培训与认证的价值
萃取华为20年+项目实践经验, 华为Fellow+领域资深专家+高校教授联合打造H5M项目管理能力标准。
源于华为的东方智慧,更懂中国本土企业,客户可参考华为公司以项目为中心的作战体系, 探究自身应变之道。

02 华为项目管理独特性
相比与业界已有的项目管理认证,华为项目管理认证有什么独特的价值和差异点?
华为项目管理认证的H5M认证模型,从信念力、驱动力、治理力、执行力、领导力,五个方面构建项目管理能力。

其次,相比与业界项目管理认证,华为项目管理认证四大点独特的价值:
1、来源不同,华为项目管理认证源于华为20+年ICT项目实战经验
2、内容不同,华为更聚焦知行合一,导向成功
3、效果不同,行动学习+,训战结合
4、实现不同,围绕案例,培训为本
新标准,新内核:萃取华为20年+华为项目管理成功实践经验,构建更具中国特色的“H5M”项目管理能力模型。
03 华为项目管理能力认证能力体系框架
基于H5M能力模型,华为系统地梳理了项目经理能力框架,包括了40能力项的100多个能力点。华为项目管理能力认证HCSA-PM就是基于这样的能力内核开发完成。

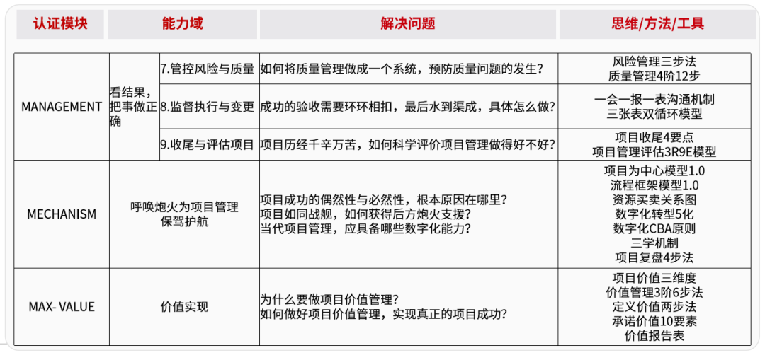
04 课程大纲
提供36个工具和模板,解决22个典型问题,学以致用,知行合一:


05 课程学习
搭建知识体系 培养实践能力
MOOC学习
章节测试题
贯穿式实景演练
华为实践案例
学习群互助
项目管理理论与实践结合
MOOC+贯穿式演练+大量华为案例及工具模板不断迭代

06 华为原厂高级名师串讲
归纳考点、答疑解惑

每月定期,华为原厂项目管理高级专家线上串讲,归纳考点、答疑解惑,助力学员对课程知识点打结,理解认证考点,归纳实用技能。
07 华为项目管理培训目标及适合人群
培训目标
正确理解项目思维和项目管理的底层逻辑
掌握领导项目团队的方法和要点
熟悉项目运作重点场景,掌握和精通关键的管理方法和要点
熟悉组织层面与项目运作相关的制度和机制,掌握敢用和善用组织能力的方法和技巧
理解项目管理正确的价值观,掌握驱动和实现项目价值最大化的方法
适合人群
个人:希望通过学习项目管理,改善工作、学习或生活中重要事务的管理效果,或希望通过项目管理能力认证提升职场竞争力。
组织:为业务部门(项目部、销售、研发、工程、制造等)培养合格的具有实战能力的项目经理,通过提高项目团队成员的项目管理能力,提升组织的项目管理效能,助力商业成功。
08 学员评价
1、某学员
整个培训设计了30多个非常实用的工具和方法相关的模板都能下载直接应用到工作中,再加上上贯穿式的7个案例演练让人有身临其境的感觉,很赞!
2、某学员
华为的项目管理H5M理论有很大的创新,价值为先,使命必达的课程内容非常新颖,让我想起金一南将军的“心胜”一书,战胜敌人一次在心中,一次在战场。
3、某专家
在数字化,智能化时代,项目管理再也不是人拉肩抗项目经理要掌握数字化的工作,要通过流程优化,通过组织能力较为轻松的去搞定项目。这次培训给我们指明的道路。
4、某主管
项目管理能力就是做成事的能力,我认为所有的基层主管都要具备项目管理知识和技能,最重要的还要构建项目管理思维。这对整个组织都非常重要。
09 清晖资质

10 报名咨询
1、清晖学员请直接咨询您的班主任或课程顾问
2、非清晖学员请联系清晖杨老师
电话:17316323617
微信:pmp17316323617(备注HSCA)


