2025年高质量数据集建设指引
8月28日,在2025中国国际大数据产业博览会“高质量数据集主题交流活动”上,《高质量数据集建设指引》正式发布。
《建设指引》是在国家数据局指导下,由中国信息通信研究院、国家数据发展研究院、中国电子技术标准化研究院、国家信息中心、国家发展和改革委员会创新驱动发展中心、中国电子信息产业发展研究院等单位联合编制。
《建设指引》围绕高质量数据集建设背景、应用需求、建设现状、建设方法与实践、建设运营体系、建设推进思路等方面,提出高质量数据集建设“1+1”的参考路径,指导推进高质量数据集建设,助力人工智能纵深发展。

《建设指引》指出要以体系化思维优化高质量数据集建设布局,以设施化手段促进高质量数据集流通利用,以生态化环境保障高质量数据集可持续发展,构建覆盖全流程、贯通各环节的高质量数据集建设格局。

下一步,国家数据局持续引导各方力量积极投身高质量数据集建设工作,提升数据供给质量,筑牢人工智能发展根基。
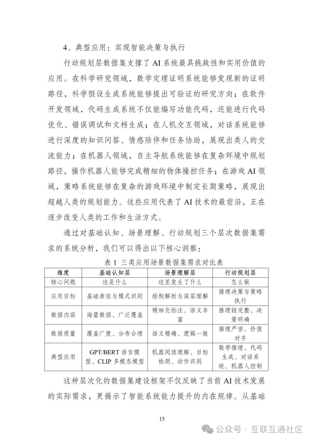
以下是报告部分内容























