项目征集启动!北京软协诚邀您参加“创客北京2026”创新创业大赛
由北京市经济和信息化局、北京市财政局、北京市通州区人民政府共同举办的“创客北京2026”创新创业大赛现已正式启动项目征集,北京软件和信息服务业协会(以下简称北京软协)作为大赛优秀组织单位,已连续承办十年初赛,协会推荐的企业亦取得良好的成绩,纷纷在区域赛、专项赛中斩获名次,取得奖金、奖杯等荣誉。
2026年,北京软协在总结往年优秀经验的基础上,将持续组织创客大赛。请有意向的企业,即日起至6月30日,登录网址(www.smebj.cn)进行参赛报名,或联系咨询北京软协,我们将给予您更贴心的专业服务。
参赛提醒:
1.进入北京市中小企业公共服务平台官网(www.smebj.cn);
2.点击首页“创客北京2026”栏目,进入“创客北京2026”报名页面,大赛分区域赛和专项赛两类赛事。
3.“创客北京2026”区域赛项目分为创业组(含OPC)和企业组,项目可根据不同组别点击符合自身情况的“报名”按钮,进入登录页面,开始注册报名。
4.报名推荐请选 “海淀区”,联网窗口请选“北京软件和信息服务业协会”。
联系人及电话:
李淑娴18612619157
闫雨濛18536507519
北京软件和信息服务业协会
2026年4月28日
大赛详情
关于征集第十一届“创客中国”北京市中小企业创新创业大赛暨“创客北京2026”创新创业大赛参赛项目的通知
中小企业和创业者:
为深入贯彻落实党中央、国务院关于促进中小企业高质量发展决策部署,助力打造体现北京特色的现代化产业体系和实现区域经济高质量发展,根据工业和信息化部网络安全产业发展中心《关于举办第十一届“创客中国”中小企业创新创业大赛的通知》要求,北京市经济和信息化局、北京市财政局、北京市通州区人民政府共同举办第十一届“创客中国”北京市中小企业创新创业大赛暨“创客北京2026”创新创业大赛(以下简称大赛)。现面向全市中小企业和创业者征集参赛项目,有关事项通知如下:
一、大赛目的
为深入挖掘优质创新创业项目,突出项目质量、创新成色与产业价值,打造聚焦科技创新和产业创新深度融合的高价值赛事平台。通过以赛促创、以赛促研、以赛促用,推动大中小企业融通创新,加速创新成果转化落地,为本市构建现代化产业体系、实现“十五五”良好开局注入强劲创新动能。
二、组织机构
主办单位:
北京市经济和信息化局
北京市财政局
北京市通州区人民政府
承办单位:
北京市中小企业服务中心
北京市中小企业公共服务平台
北京市通州区经济和信息化局
北京国融工发投资管理有限公司
支持单位:
华夏银行股份有限公司北京城市副中心分行
中国工商银行股份有限公司北京市分行
中信银行股份有限公司北京分行
招商银行股份有限公司北京分行
上海浦东发展银行股份有限公司北京分行
北京银行股份有限公司城市副中心分行
中国银行股份有限公司北京通州分行
三、赛事体系设置及时间安排
大赛分北京区域赛事、龙头企业专项赛事。
(一)北京区域赛事
1.赛事流程:北京区域赛由载体平台初赛、区级复赛、市级决赛组成。载体平台初赛由未来产业育新平台、中小企业特色产业集群、专精特新服务站等服务载体主办;区级复赛由各区及北京经济技术开发区中小企业主管部门主办;市级决赛由行业决赛和总决赛构成,由大赛组委会主办。
2.行业设置:锚定新型工业化,纵深推进制造业智能化、绿色化、融合化发展,聚焦高精尖和未来产业领域,设置20个细分赛道:通用人工智能、量子科技、具身智能机器人、具身大模型、商业航天及低空技术、超高清音视频、医药健康、集成电路、大数据、网络与信息安全、新一代信息技术与应用、工业设计、智能装备、智能网联汽车、工业互联网、绿色低碳、氢能、新型储能、新材料、科技服务及其他。
3.项目征集:鼓励企业、创客团队及OPC创业主体积极报名,其中科技和创新型中小企业、北京市专精特新企业、专精特新“小巨人”企业、重点“小巨人”企业参赛项目可直通区级复赛。通过“创赢未来”初筛项目、“创业北京”“京彩大创”获奖项目、“首都医学科技创新成果转化优促计划”入库项目直通区级复赛。获得“创赢未来”资金奖励的项目、进入“创业北京”决赛项目、进入市教委2026年“京彩大创”冠军赛的项目、“首都医学科技创新成果转化优促计划”赋能项目和潜力项目、“全国大学生科学仪器创新大赛”近两年获奖项目直通市级决赛。
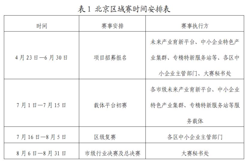
4.时间安排:4月23日启动项目招募,8月31日前完成总决赛,详见表1。
(二)龙头企业专项赛
“创客北京2026”龙头企业专项赛是由大企业发起的定制赛事,以行业龙头企业“张榜”、中小企业“揭榜”的形式,推动大企业向中小企业开放资源、共享能力,构建大中小企业协同创新、资源共享、融合发展的产业生态。专项赛介绍详见报名页面及各专项赛报名通知。
1.赛事流程:龙头企业专项赛事分初赛、决赛两个阶段,均由各赛道龙头企业分别组织实施。
2.项目征集:报名参加龙头企业专项赛的项目,自动纳入北京区域赛参赛范围。同一个项目可报名多个龙头企业专项赛。
3.时间安排:4月23日启动项目招募,8月31日前完成总决赛,详见表2。
注:各龙头企业专项赛项目征集通知另行发布。
四、参赛条件
(一)企业组参赛条件
1.在中国境内注册,符合《中小企业划型标准规定》的中小微企业;
2.参赛项目已进入市场,具有良好发展潜力;
3.拥有自主知识产权且无产权纠纷,参赛项目知识产权须隶属于报名企业;
4.企业无严重失信记录。
(二)创业组参赛条件
1.包括初创企业、创客团队及OPC创业主体。
(1)初创企业:注册时间不满2年的中小微企业(工商注册日期在2024年1月1日(含)之后注册)。
(2)创客团队:遵纪守法的创业团队、个人、高校、科研院所团队,同一人员不得作为多个团队核心成员参赛。其中获奖证书中体现团队核心成员数量原则上不超过7人。
(3)OPC创业主体:依法登记注册的一人有限责任公司、个体工商户等单人创业主体,符合行业赛道要求即可参赛。
2.参赛项目的创意、产品、技术及相关知识产权归属初创企业或创客团队核心成员,与其他单位或个人无知识产权纠纷;
3.存在严重失信记录的参赛主体不得参赛。
(三)其他要求
报名参加“创客北京2026”的外地企业(团队、OPC)的同一项目或相似项目不得同时申请第十一届“创客中国”大赛体系内其他省、市的区域赛。近三年入围全国企业组500强或创业组100强的项目不得参赛。
五、注册报名流程
参赛者通过网络进行注册报名。
1.进入北京市中小企业公共服务平台官网(www.smebj.cn)。
2.点击首页“创客北京2026”栏目,进入“创客北京2026”报名页面,大赛分区域赛和专项赛两类赛事。
3.“创客北京2026”区域赛项目分为创业组(含OPC)和企业组,项目根据不同组别点击符合自身情况的“报名”按钮,进入登录页面,开始注册报名。
4.“创客北京2026”龙头企业专项赛是由大企业发起的定制赛事。大企业向中小企业开放资源、共享能力,赋能中小企业,营造大中小企业融通发展产业生态。专项赛介绍详见报名页面及各专项赛报名通知。
5.首次注册用户,需要点击“注册”,并根据提示填写注册信息;注册后系统自动登录,用户完善信息,在通过实名认证后,点击发布项目,填写项目信息并保存。
6.已经注册用户,直接登录“用户中心”维护企业注册信息,发布或更新参赛信息。未在大赛官网上注册和上传参赛信息的用户无法参加大赛。
六、注册报名流程
(一)北京区域赛事
1.TOP150颁发证书;特等奖、一等奖、二等奖、三等奖颁发奖金、证书;
2.行业奖:20个赛道中各赛道前10名颁发证书。
3.优秀项目有资格被推荐至全国“创客中国”总决赛;
4.往年获得过“创客北京”大赛奖金的相同或相似项目如参加本年度大赛,将不再给予资金支持。
(二)龙头企业专项赛事
1.优胜奖颁发证书;
2.一等奖、二等奖、三等奖颁发奖金、证书,获奖项目可优先与命题单位开展合作对接;
七、扶持政策
大赛将整合政策、资本、技术、人才、市场等资源,为优胜项目提供“一揽子”精准赋能服务,推动项目“赛有所成、赛有所获”。
(一)“创赢未来”成长计划直通推荐
获奖项目企业若为未来产业领域早期种子、天使轮、A轮等早期阶段的潜力企业以及创新团队,可直通推荐至2026年“创赢未来”成长计划。
(二)多元化金融支持
联合市、区政府引导基金、合作金融机构,为获奖企业提供“投贷联动”专属服务包,包括优先股权投资对接、优惠利率信贷支持等。合作金融机构为参赛项目提供最高3000万元的优惠授信支持;推荐优秀获奖项目优先参与“一月一链”融资及产业链对接路演等活动。
(三)产业资源深度对接
市总决赛获得奖项的企业组及创业组符合条件的企业核心创始人可邀请参加“北京市专精特新企业家赋能特训营”,获得战略、资本、管理等全方位辅导。帮助企业获取创业扶持政策和创业孵化服务,支持项目落地入园。对接各高校院所科技成果转化平台,提供检验检测、技术转移、解决方案等技术服务,加快促进创新链与产业链“双向融合”。外地企业(团队)参赛获奖并落地北京的,将提供落地对接服务。
(四)OPC专属服务包
鼓励OPC报名参赛,获奖OPC所属项目可获得专属OPC服务包:优先对接专项信用贷、普惠金融产品;提供优惠孵化工位、共享办公空间、会议场地支持;配备创业导师一对一辅导,提供商业模式打磨、政策申报、合规财税、运营管理等专项培训。
(五)全域创新生态融入
获奖项目将有机会纳入市经济和信息化局重点项目培育库(“3个100”市重点工程项目、创新型产业集群和制造业高质量发展专项办2026年重点项目),并在“人才引进专项”方面给予倾斜。获奖项目将获得在北京市中小企业公共服务平台、各类产业创新峰会上的长期展示与推介机会。同时有机会参加全国性及国际化展览展示活动。同步通过北京电视台、北京市中小企业公共服务平台(微信公众号、视频号、抖音、微博、今日头条和直播室等)、北京通企服版App、北京市经济和信息化局公众号及媒体资源,对参赛项目和对接成果进行展览展示、宣传报道和服务推介。
报名咨询电话:
010-82176996,82176966
周老师 15201527236
王老师 13501216091
技术咨询电话 13371665612
“创客北京2026”大赛组委会
2026年4月23日


