新媒体运营 —— 专业培养互联网企业需要人才
一、项目介绍
随着移动互联技术的迅猛发展,新媒体平台快速壮⼤。抖⾳、快⼿等短视频内容平台迅速崛起,短视频内容更加的丰富了,新媒体平台内容传播的类型,使得越来越多的企业在新媒体平台发力,更加的重视新媒体这⼀蕴含着巨大流量的营销平台。
为更好的服务软协会员企业,北京软协联合北京华信智原推出企业运营之实战技能提升培训项目。
二、公司介绍

华信智原隶属于香港上市公司中国东方教育控股有限公司,2005年成立,总部位于北京中关村高新技术园区。公司集高端人才培训、高等教育实训基地建设于一体,被认定为国家高新技术企业。
致力于信息技术人才的培养,以大数据开发、大数据分析、人工智能专业为核心,与用友科技、太极集团、文思海辉等国内外知名企业合作,在全国设立20多个人才输送中心,已累计为社会、企业培养和输送万余名IT精英人才。
三、课程特色
1、课程内容紧跟行业热门,快速迭代。
构建新媒体运营思维体系,强化从平台搭建到运营各环节技术体系,让思维与新技术有机结合。
2、超大超全的企业级实训项目
从个⼈和企业项目运营出发,打造完整的新媒体运营体系。数据分析与优化驱动项目良性发展。结合实际新媒体运营项目教授课程,学员迅速掌握实战干货,学完便能快速上手,课程设置全力保障学员高薪就业。
3、全程实战教学,名师讲授
突破行业限制,融入新媒体广告投放。
全程面授,导师手把手教,详解底层原理,兼顾项目实操,培养能打硬仗的学员。
4、强化核心,助力突破
从构建新媒体运营底层思维,视频拍摄剪辑运营,引流与营销转化,强化综合项目实操能力,深度融合运营技巧,真正实现跨平台运营到流量变现。
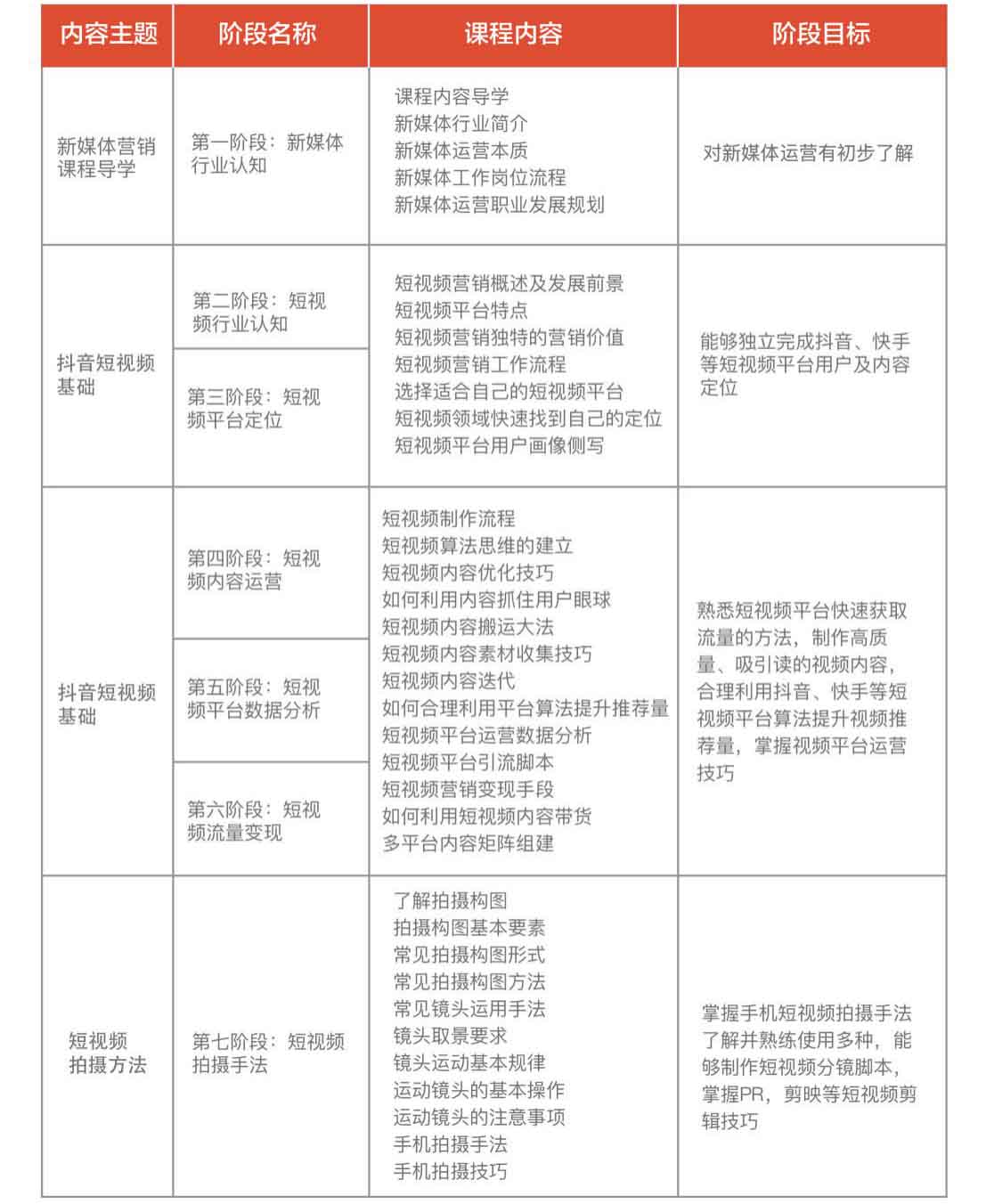
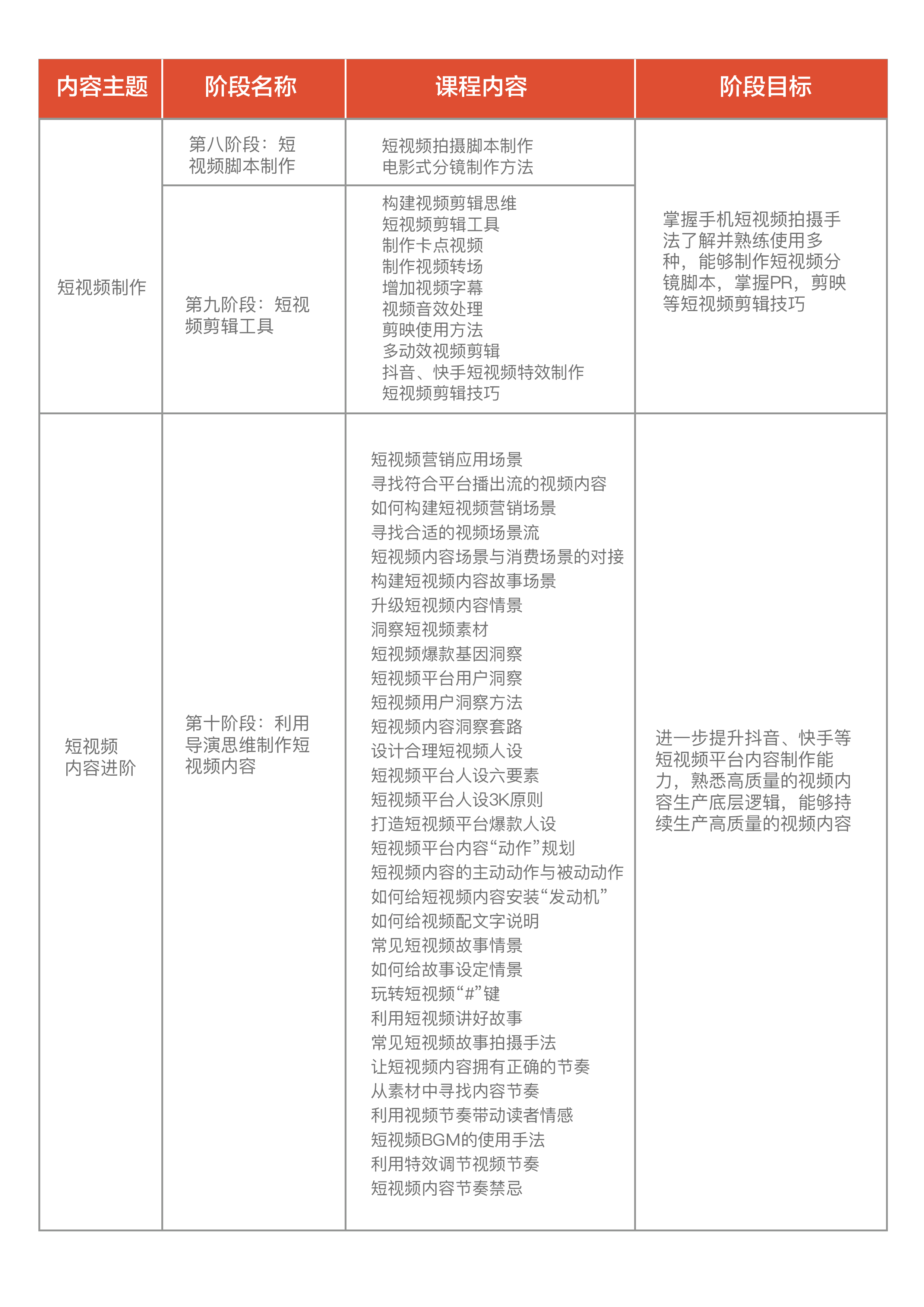
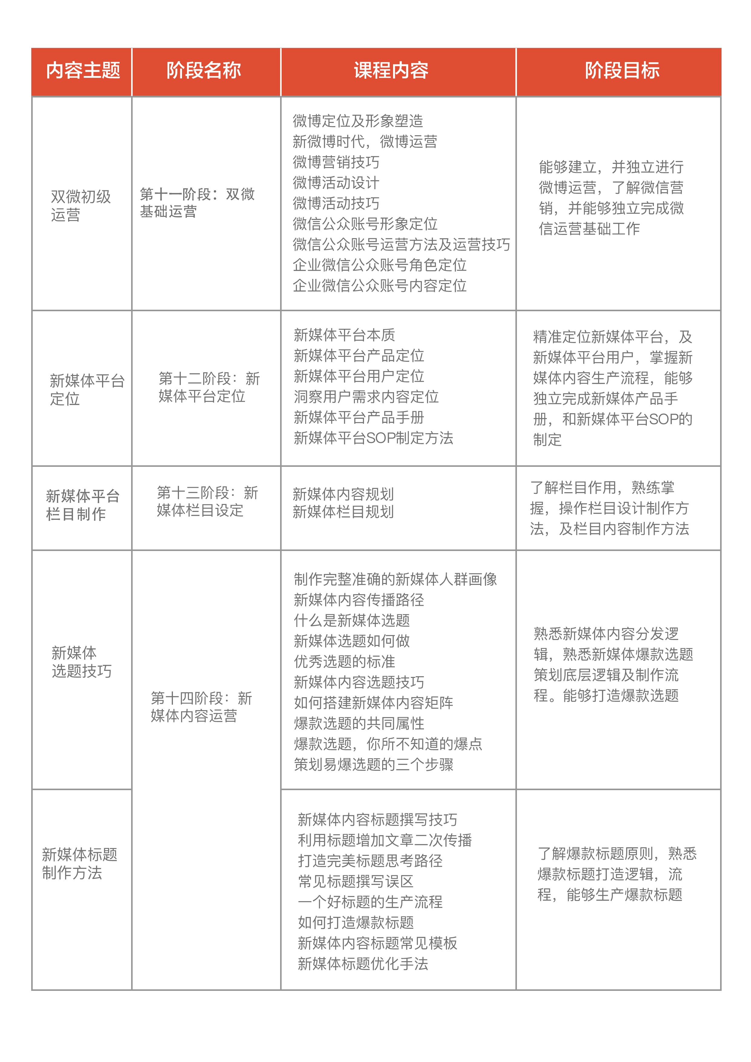
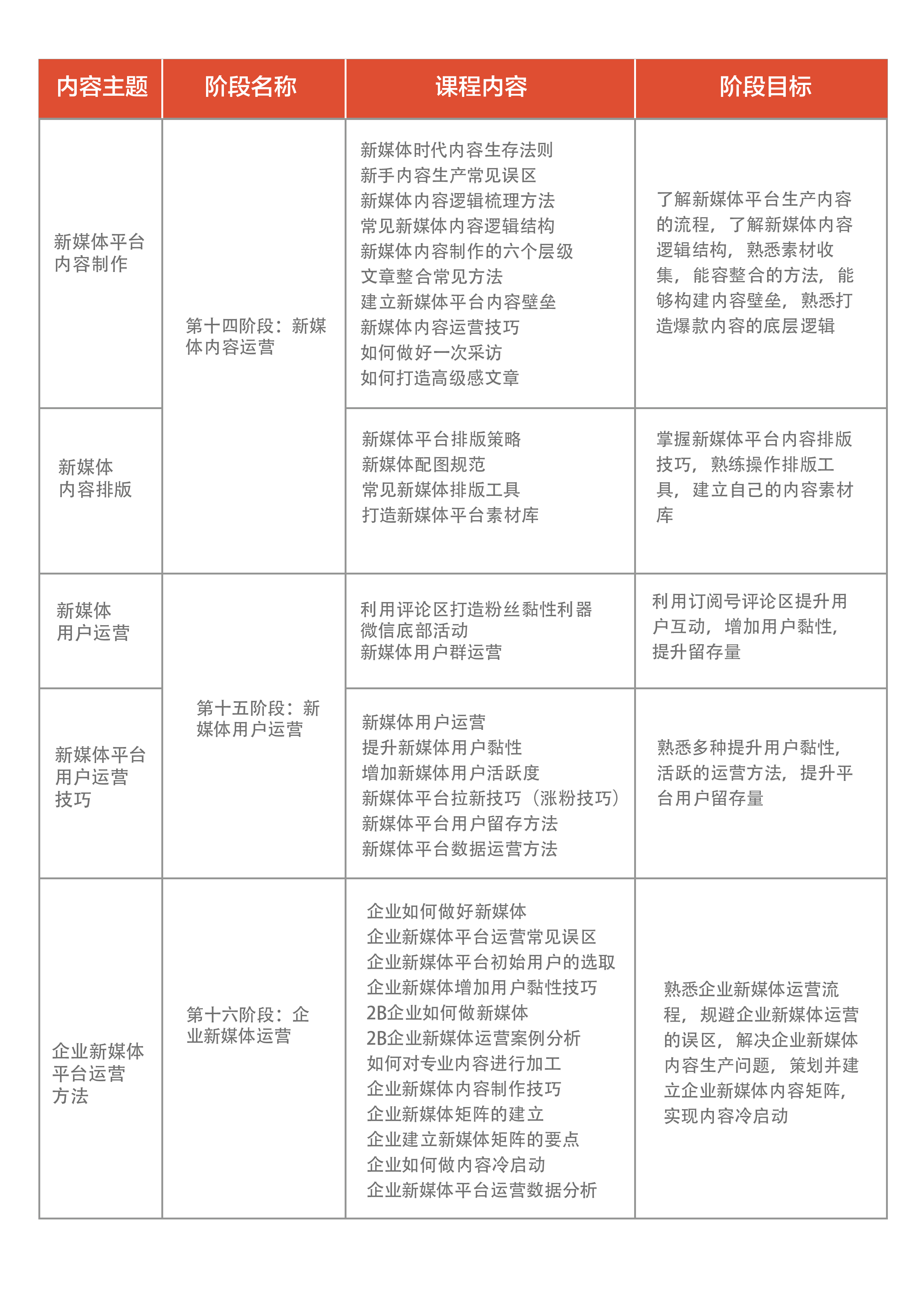
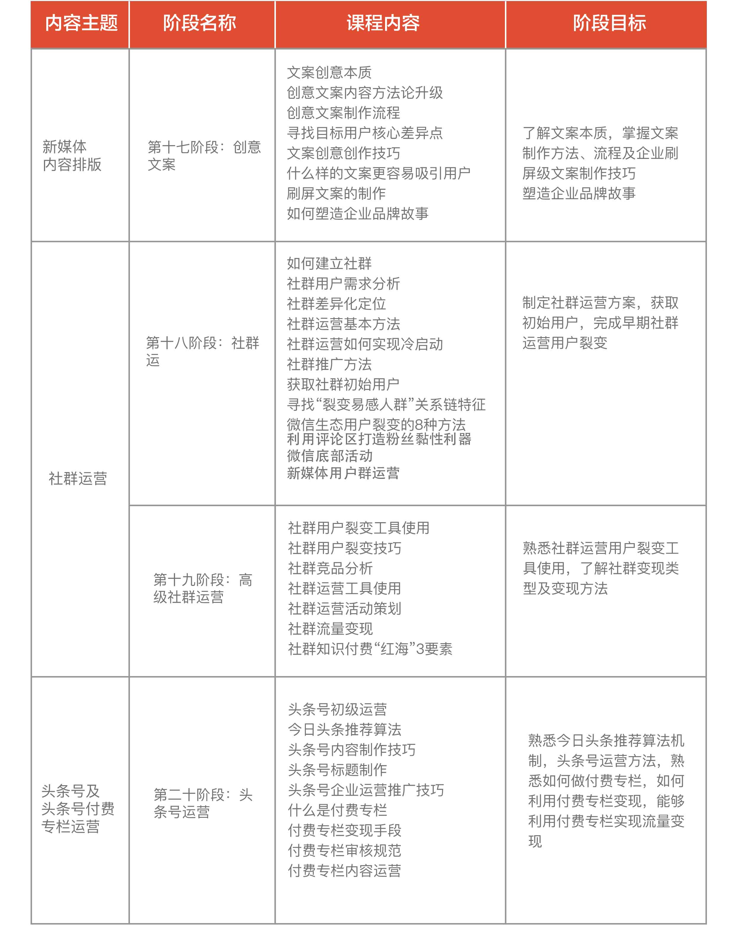
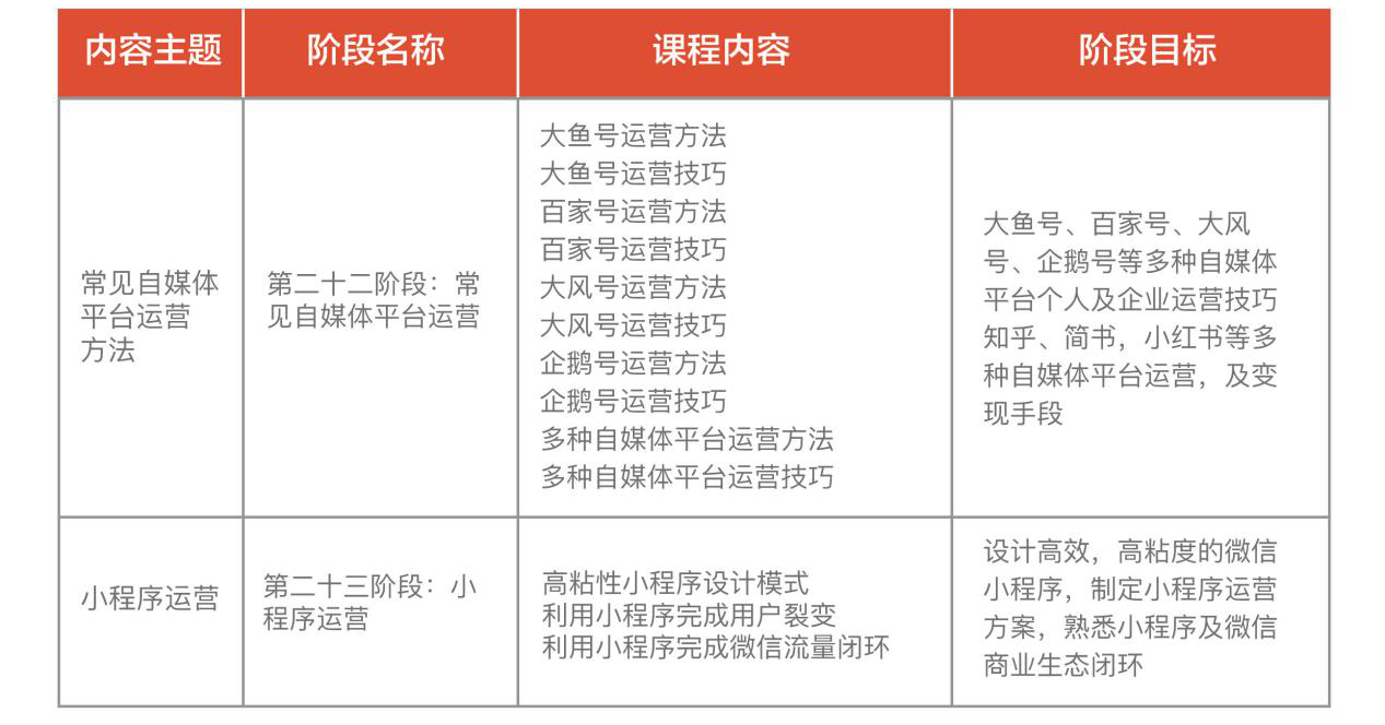
四、课程设置






五、师资介绍
李老师(项目经理)
10年网络营销实战经验,曾任职美团网、三泰控股集团、北京博雅高科科技有限公司。为三泰控股、搜狐焦点等多家知名企业提供SEO优化、竞价账户、活动策划等服务。擅长新媒体运营、文案策划、短视频运营、SEO、SEM、信息流广告优化、活动策划、数据分析。
雍老师(项目经理)
皇家墨尔本理工大学新媒体广告营销学硕士
前MCN机构运营总监
抖音Vlog博主,专注培养未来抖音稀缺人才
专注于抖音变现底层逻辑研究
个人VLOG账号15条作品,粉丝21万
个人单条视频播放量3000万,全网累计粉丝600万+
累计指导学员万余名
刘老师(高级讲师)
短视频媒体案例粉丝累计230万,3个月打造72万粉丝短视频账号,单条短视频12小时全国浏览5000万次,腾讯课堂累计学员1万余人,互联网从业时长8年,擅长搜索引擎、新媒体与内容策划。
邱老师(高级讲师)
拥有10年网络营销经验,8年教育培训行业经验,管理超过16所各类院校的网络运营工作,年网络营销预算超1000万。在多年的实战中积累了大量的行业经验,拥有丰富的实战案例及授课经验。
六、部分合作企业
联系人:滕艺15611001227


