【星环科技】率先实现地铁客流智能预测,郑州地铁的大数据云平台实践
此前,郑州地铁集团有限公司的“基于容器云平台管理不同操作系统下多个应用的研究与实现”入选了由中国城市轨道交通协会和信息化专业委员会发布的“2019-2020年城市轨道交通行业信息化最佳实践优秀案例”名单。
星环科技作为大数据云平台的技术提供方,推动企业信息化发展建设,在轨交行业整体信息化建设中起到关键性的技术支撑作用。中国领先的产业数字化研究与咨询机构爱分析对该项目进行了深入调研。
作为实现智慧地铁战略目标的一部分,郑州地铁展开了大数据云平台一期项目建设。大数据云平台一期以容器云技术作为支撑,集数据存储、应用、分析和管理功能于一体,帮助郑州地铁充分挖掘并实现了数据的应用价值,支撑了客流分析预测以及弓网视频分析等众多上层应用场景。
近年来,智慧交通建设在中国加速推进。国家层面包括国务院、交通运输部、海事局等相关部门相继发布了一系列政策意见来指导和规范智慧交通行业的发展。例如,2019年9月,中共中央、国务院发布《交通强国建设纲要》,提出要推动大数据、互联网、人工智能、区块链、超级计算等新技术与交通行业深度融合,到2035年,基本建成交通强国。
郑州地铁集团有限公司(下称“郑州地铁“)于2008年成立,主要负责郑州市轨道交通项目的工程投资、建设和运营。成立以来,郑州地铁发展迅速:截至2020年12月,郑州已开通运营的地铁线路为7条,累计运营里程达206.3公里,全国里程排名由”十三五“初期的第22位跃升至第12位。
以“建设成为国际领先、国内一流的轨道交通建设者和运营商”作为总体目标,未来几年,郑州地铁将继续扩张。根据国家发改委于2019年3月批复的《郑州市城市轨道交通第三期建设规划(2019-2024年)》,目前有多条线路正在建设当中。随着新建设项目和开通线路不断增多,郑州地铁迫切需要通过数字化手段提升建设、经营和服务管理能力。
在全国各地地铁集团如火如荼展开智慧交通建设的过程中,郑州地铁也结合自身实际情况提出了信息化和数字化战略,早在2014年就宣布推出郑州地铁网络信息平台ZIIP,并于近期发布《郑州地铁集团智慧地铁“十四五”规划及行动计划(试行)》(以下简称《规划》)。
根据《规划》,郑州地铁提出将建立郑州地铁智能信息平台 ZIIP2.0,制定一套标准体系和一套安全体系,围绕智慧服务、智慧运营(智能调度、智能车站、智能段场、智能运维、智能能源、智能安防)、智慧建设和智慧管理四大版块和九大体系,做好上层应用规划和底层新基建规划。
总体来看,郑州地铁希望搭建统一的信息平台,以达到设施和设备的全息感知、实现数据信息与业务管理的有机融合,通过设备和系统的智能化建设应用,赋之于经验和知识的智慧,加之以员工能力和业务管理的提升,最终实现智慧地铁的战略目标。
不过,在实施数字化战略和建设智慧地铁的过程中,郑州地铁也面临一些突出的问题,主要体现在以下三个方面:
首先,数据孤岛问题严重。随着建设项目加快以及新开通线路不断增多,郑州地铁在生产域和管理域都积累了大量的数据。面对大量新增数据,基于传统数仓模式,很容易形成数据孤岛。例如,在传统数仓模式下,每次新开通线路都需要搭建单独系统接入数据,长久下来,数据孤岛问题愈发突出。
其次,数据标准瓶颈。数据标准不统一的问题首先是由于数据孤岛问题,各类应用系统的数据没有统一归集平台以及统一治理的规范,导致数据“各自为政”。郑州地铁急需一个统一的基础平台将生产域和管理域各个系统的数据源进行统一接入、统一存储、统一数据标准、统一治理。
最后,数据价值未得到充分挖掘。郑州地铁的各类数据没有得到充分利用。例如全量的客流数据没有结合气象,重大节日、重大活动、线路车站等数据进行综合分析、预测,无法对站点客流、线路客流等进行精准预测;列车运行获取的弓网视频数据,没有进行机器学习、深度学习的模型训练,弓网异常打火现象只能靠人力识别,工作量繁重、效率低下。
为了解决以上问题,2018年,郑州地铁启动了大数据云平台一期项目,旨在探索通过搭建统一的大数据云平台一期,结合人工智能等新兴技术,充分挖掘数据的价值,支撑上层智慧应用,助力企业实现智慧地铁建设的目标。
统一规划,成立专项工作小组推进智慧地铁建设
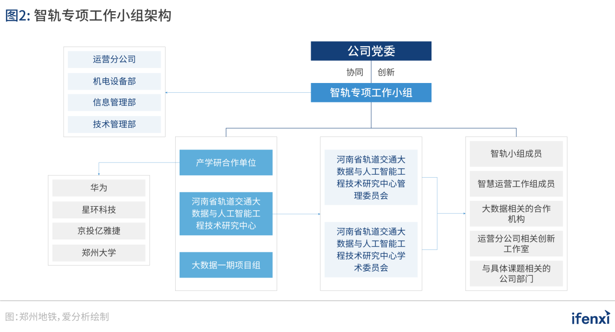
在建设智慧地铁目标的指引下,郑州地铁采取了统一规划、统一部署的项目建设思路。具体而言,郑州地铁成立了智轨专项工作小组来推进项目建设,项目小组由郑州地铁公司党委统一领导,通过顶层设计,统筹做好规划和资源调配工作。
通过成立专项工作小组,提高了不同部门的协作效率,使不同部门可各司其职,充分发挥各自资源优势。
智轨专项工作小组由郑州地铁党委委员、总经理助理李亚军牵头统筹,成员来自运营分公司、机电设备部、信息管理部和技术管理部等相关部门。
统一的领导为智轨专项工作小组成员协调开展工作、充分发挥不同部门的资源优势奠定了基础。比如,作为需求部门,运营分公司以及机电设备部人员对一线业务情况十分了解,可基于自身专业知识,对相关技术应用提前提出需求,与信息管理部和技术管理部等部门人员充分沟通,推进技术方案的落地实施。
此外,智轨专项工作小组成员还招募了大量外部专家,充分吸收外部力量进行技术应用探索性的研究和验证工作。其中,郑州地铁的合作机构包括河南省轨道交通大数据与人工智能工程技术中心,产学研合作机构包括郑州大学、华为、星环科技等。
目前,在全球范围内,大数据和人工智能技术在轨道交通领域的应用都处于初期阶段,没有成熟的经验和落地方案可复用。智轨专项工作小组成立后,首先展开了前期调研,具体包括两个方面的工作:
1)技术方案研讨交流。解决这一问题的主要方式是通过举办研讨会等方式,邀请郑州大学等院校学术机构以及华为、阿里巴巴、 腾讯等学术以及技术专家,对大数据和人工智能技术等新兴技术在轨道交通领域的应用和解决方案进行了充分交流。
2)厂商选型。经过前期初步调研,郑州地铁筛选了提供相关技术方案的厂商,对厂商产品和解决方案进行了测试,以验证厂商的产品能力。
在经过需求调研以及技术选型等一系列前期准备后,智轨专项工作小组最终确认了采纳容器云技术为核心技术支撑,搭建大数据平台,进行统一的数据接入,加强数据资产化建设,以充分挖掘数据的业务价值。
搭建大数据云平台一期,充分挖掘数据价值
如图所示,在大数据云平台一期层中,底层是容器云平台,通过对硬件资源的虚拟化,提供CPU资源、内存资源、存储资源以及网络资源;中间层包括大数据平台、人工智能组件以及微服务开发框架,可实现数据的统一存储、管理和分析,并进行AI建模分析等。
在SaaS层,大数据云平台一期支撑的业务应用包括乘客出行特征、客流预测应用、客流风险评估预测以及统计分析。
郑州地铁大数据云平台一期实现了以下三个方面的技术创新。
,大数据云平台一期基于容器云技术,采取多租户微服务的创新架构。平台具备灵活扩容、动态调配计算资源以及资源共享的功能,有效的解决了数据孤岛的问题。如针对新线路开通情况,大数据平台多租户、资源可扩容的功能保证了可基于统一平台接入新线路数据。
同时,通过云上进行数据存储、分析、处理,相比传统本地部署的模式,大大提升了资源利用率,同时降低了设备运维的成本。郑州地铁信息管理部副部长李昱见表示,使用了云计算和虚拟化技术后,一台物理服务器可以虚拟化出多台云服务器资源,拓展存储空间的同时,使得运维成本大幅降低。
李昱见表示,在传统本地部署模式下,往往会购置超平时所需的算力资源,以应对某些需单次处理大体量数据的特殊情况。不过,计算机设备大部分的计算资源平时都未被利用,平均利用率非常低。使用容器云虚拟机技术,可以很好的解决这一问题。
第二,大数据云平台一期为数据接入提供了统一的接口,包括结构化数据、半结构化数据以及非结构化数据等都可基于同一标准进行接入。
第三,大数据云平台一期实现了数据、应用、分析、管理的互融互通。通过以云产品形式提供大数据和AI服务,大数据云平台一期具备对在线和离线的多源、多类型异构数据进行采集的功能,通过设备在线数据实时采集、分析等能力,可以将通过离线数据建立的模型,对实时采集的数据进行实时分析,建立AI模型,挖掘数据价值,支撑智能预测等上层应用。
大数据云平台一期项目历时两年时间,自2018年开始实施规划,2020初,大数据云平台一期正式上线运营,目前该平台支撑了客流分析预测以及弓网视频分析两大重要应用场景。
上线智能客流预测平台,提升民众出行体验
基于大数据云平台一期,郑州地铁于2020年底上线了智能客流预测平台,能够实现多源数据融合、客流预警预测、车展客流风险评估、乘客画像、灵活查询等功能和服务。具体来看,智能客流预测平台的功能和服务可以总结为以下三点。
首先,智能客流预测平台不仅接入内部乘客数据,还融合天气、节假日、球赛、展会等外部数据,通过AI建模,能够对站点客流、线路客流、线网客流、断面客流等进行精准预测。基于平台生成的预测结果可服务地铁业务部门的业务决策。例如,智能客流预测平台如果预测到某个地铁站点未来一段时间会出现大客流情况,业务中心可调配更多机动站务人员到该站点,提前做好准备。
其次,智能客流预测平台能够基于大数据分析,精准呈现某一时段内客流流向,基于流向信息,地铁运营人员采取更精细化的管控措施,减轻大客流情况对乘客的影响。
郑州地铁运营分公司站务中心副主任孟萌表示,在智能客流预测平台上线前,针对包括民运会、大型会议等重大节日,郑州地铁一般会根据经验配置站务维保人员,以应对可能出现的大客流情况。“不过,这种情况下存在一个难点,在某一个站点发生大客流的时候,我们无法精确判断出这个客流从哪方面过来的。”
但智能客流预测平台上线以后,孟萌表示,运营人员可基于系统精准了解到车站的主要客流流向,可从乘客始发车站或者沿途车站就开始采取客流控制,避免大量乘客汇集在同一站点,不得不采取升级管控的措施。
最后,智能客流预测平台还能以热力图的形式实时反应各个地铁站的拥挤情况。根据热力图可精准看到车站的布局结果和拥挤的堵点,从而采取措施进行客流疏导。例如,郑州地铁3号线于2020年底开通,在此之前,郑州地铁通过热力图提前预判到“二期广场”站存在赌点严重、出站能力不足的问题,而对二期广场站的出站闸口提前进行了改造,从5个增加到了16个,将出闸能力提升了183%。
总体来看,智能客流预测平台帮助郑州地铁优化了组织的人员配置。基于大数据分析以及智能预测等功能,郑州地铁不再需要在每个站点标配一定比例的地铁运营人员,而可以按需要进行机动人员调度,大大降低了人工的工作负荷和压力。
于市民而言,由于智能客流预测平台实现了更精准的交通管控以及更合理的运力安排,减轻了交通拥堵,大大提升了市民出行体验。下一步,郑州地铁将采取措施进一步提升市民的智慧化体验,例如将客流预测信息通过郑州地铁“商易行”APP推送给市民,实时展示不同线路和站点的拥堵情况,辅助市民进行出行线路规划。
上线弓网视频分析系统,智能识别提升维保效率
基于大数据云平台一期,郑州地铁还上线了弓网视频分析系统。
弓网系统指的是受电弓和高压电电网组成的电力系统,用于向运行中的高速列车输送电力,驱动列车运行。在接收板和接收轨连接不好的情况下,会发生打火花的现象,导致系统磨损。为了延长弓网系统的寿命,需要持续观测到打火花的现象,采取措施及时止损。对于打火火花的识别,跟大部分铁路运营商一样,郑州地铁以前主要根据列车上的摄像头拍摄视频依靠人工进行识别。
郑州地铁上线的弓网视频分析系统,可利用机器视觉等人工智能技术实现对电火花的自动识别,具备打火等级评估、打火位置定位等功能。以往,基于人力对打火花视频进行识别,工作量大,任务繁琐, 弓网视频分析系统上线后,大大提升了维保效率。
继续深化数字化建设,探索前沿应用
通过此次大数据云平台一期项目建设,郑州地铁成为了将人工智能和大数据应用在城市轨道交通领域的先行探索者。郑州地铁是目前全国将票务系统建立在云平台的地铁集团公司,同时,基于大数据云平台一期,郑州地铁率先将利用人工智能技术运用到客流分析以及弓网视频分析等场景中。
相比国内其他一线城市,郑州地铁建设和运营线路开通较晚,使其可“站在巨人肩膀”上充分借鉴各方经验。同时,运营线路开通较晚也使得郑州地铁从一开始就可以采纳包括人工智能等新技术,具备更少的“历史包袱”.
总结来看,郑州地铁数字化转型经验为同行或者其他组织提供了以下三个方面的经验参考。
,采取统一规划、统一部署的项目建设思路。郑州地铁通过成立专门的智轨专项工作小组来推进项目建设,并由公司党委统一领导,在组织层面实现了内外部资源的有效协调。
第二,充分做好前期技术探索。包括人工智能、大数据等技术在城市轨道交通领域的应用仍处在初期阶段,郑州地铁在前期通过调动内外部资源,通过组织研讨会等形式,组织研究学者、技术专家等一起展开充分交流,探索技术应用和解决方案。
第三,大胆尝试和探索新技术应用。郑州地铁运用了云计算、大数据和人工智能等技术,在项目部署过程中,通过反复技术论证和试验部署,最终发挥了各自技术的优势。
下一步,郑州地铁将基于大数据云平台一期,继续深化数字化建设。郑州地铁将进一步丰富接入数据的类型。例如,郑州地铁目前正在接洽郑州大数据局,申请使用城市的公交数据,为智能客流预测平台的模型训练提供更丰富的数据,提高模型的精准度。
应用场景方面,郑州地铁下一步将重点探索智慧运维的场景应用。具体来看,郑州地铁将通过收集设备数据,利用大数据和人工智能技术,对设备的状态、故障等进行实时监测,实现从传统的故障修、计划修到状态修的转变。


