【数字赋能】SuperMap CIM开发支撑平台助力快速构建CIM+应用
概述
• 定义
城市智能模型(City Intelligent Modeling, 简称CIM)是三维城市空间模型和城市动态信息的有机综合体,将微观建筑信息模型(BuildingInformation Modeling,简称BIM)、宏观地理空间数据(Geo-Spatial Data,简称GSD)、物联网(Internet of Things, 简称IoT)数据进行统一,形成综合数据处理计算平台[1]。
超图CIM开发支撑平台是以建筑信息模型(BIM)、宏观地理空间数据(GSD)、物联网(IoT)数据等为基础,聚合集成城市管理相关数据,采取微服务架构,应用新一代三维GIS、分布式空间计算和云原生等技术,实现对多源数据的集成与管理、CIM+应用快速搭建的中台产品。

SuperMap CIM平台架构图
• 国内外建设现状
在建设内容上,作为新型智慧城市建设的数字底座,CIM平台主要从时空数据体系、时空数据治理能力和城市CIM服务能力三个方面开展建设,最终形成城市统一时空信息底座,服务于各类政府管理和智慧应用建设。CIM平台采用积木搭建的方式,动态构建各类智慧应用场景,逐步驱动城市数字化转型。
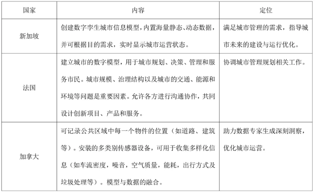
随着新型技术的迅速发展和深入应用,城市信息化发展向更高阶段的智慧化发展已成为必然趋势,目前主要集中在美国、瑞典、爱尔兰、德国、法国、中国以及新加坡、日本、韩国等国家,但大部分国家都还处于有限规模、小范围探索阶段。

主要国家智慧城市建设的主要内容
CIM在国内从概念的提出到建设已经历近二十年的时间,大致可分为三个阶段:
个阶段(1999年—2012年),数字城市建设阶段。1999年,在北京召开的首届国际数字地球大会提出了数字城市的概念。此阶段的建设内容以城市数字化和城市信息化为主要内容,主要建设厂商是GIS厂商。数字城市这一概念被广泛用于城市信息化管理。
第二个阶段(2012年—2016年),智慧城市建设阶段。2012年11月,住建部印发《关于开展国家智慧城市试点工作的通知》,标志着数字城市建设开始向智慧城市建设转型。此阶段的主要建设内容是将物联网(IoT)、云计算、大数据、地理信息系统(GIS)进行集成,促进城市规划、建设、管理和服务智慧化。此阶段主要建设厂商是 GIS厂商和互联网厂商。
第三个阶段(2016年至今),新型智慧城市建设阶段。2016年,国家发改委印发《关于组织开展新型智慧城市评价工作务实推动新型智慧城市健康快速发展的通知》,标志着智慧城市建设向新型智慧城市建设转型。建设内容是“一个体系架构、一张天地一体的栅格网、一个通用功能平台、一个数据集合、一个城市运行中心、一套标准”。2018年,住房城乡建设部印发《关于开展运用BIM系统进行工程建设项目审查审批和CIM平台建设试点工作的函》(建城函〔2018〕222号),要求“运用BIM系统实现工程建设项目电子化审批审查”、“探索建设CIM平台”、“统一技术标准”,为“中国智能建造2035”提供需求支撑。标志着我国CIM建设正式启动。其主要参与厂商包括GIS厂商、BIM厂商、互联网厂商和CIM业务厂商等。
需求
智慧城市发展需求迫切,信息化、工业化和城镇化深度融合,成为新型城市建设管理新的实现思路。2019年,我国城镇化率已经达到60.6%,城市发展进入城市更新的重要时期,由大规模增量建设转为存量提质改造和增量结构调整并重。随着我国城镇化发展进程越来越快,城市管理的数据越发复杂,传统城市管理与运维发展模式已无法支撑智慧城市的发展需求[2]。CIM作为智慧城市的基础,随着智慧城市的建设需求增大,CIM的建设需求也越发迫切。
实现多源数据的融合管理是CIM建设的基础。城市信息化建设向城市智慧化建设发展过程中,不可避免的会涉及到多种多样的数据,数据格式不统一、体量庞大,不同机构、行业、部门、城市等都有不同的规划建设运营标准,各类接口标准不统一等技术问题,使得数据难以共通共享共用。同时,城市管理数据涉及地上地下、室内室外、BIM与GIS等多类数据,数据的一体化使用也是当前急需解决的问题。
实现对多源CIM数据管理的基础上,如何快速搭建CIM+应用,也成为当前CIM建设的难题。各业务参与方的信息流转、协同管理成为难点,如何推进城市规划、建设、管理过程中的技术融合和业务协同成为最主要的问题。多行业多类型的业务应用对指标库的要求增高,丰富的指标库成为当前城市规建管全业务运转不可或缺的重要条件,复杂业务的正常运转也需要极高要求的业务支撑能力。
为了解决上述问题,超图基于自身的技术体系提出了CIM开发支撑平台+CIM基础平台+“CIM+应用”的CIM平台建设方案。CIM开发支撑平台旨在为CIM基础平台和CIM+应用的建设提供数据中台和业务中台。
关键技术
为解决CIM基础平台和CIM+应用建设中多源数据存储、管理、更新和共享等问题,CIM开发支撑平台主要融合了新一代三维GIS、微服务架构、分布式空间计算和云原生等多项技术。
• 新一代三维GIS
新一代三维GIS技术优化了三维体数据模型和体元栅格,提供数据模型相互转换的能力,完善了三维空间分析和空间查询等功能。平台以二三维一体化GIS技术为基础框架,进一步拓展全空间数据模型及其分析计算能力;全面地融合倾斜摄影模型、BIM等多源异构数据,支持《空间三维模型数据服务接口》标准,全面赋能室外室内一体化、宏观微观一体化与空天地表地下一体化等多位一体的数字孪生空间构建。
同时,新一代三维GIS技术解决了CIM数据数据源头多、数据体量大、结构复杂、共享难统一等痛点,提供了多源异构数据的融合与管理能力。

新一代三维GIS技术体系
• 微服务架构
微服务架构是一种软件架构模式,是面向服务架构(SOA)的延伸,将传统单体应用程序划分成一组小的服务,服务之间相互协调配合,为用户提供最终价值。相比于单体架构,微服务自治且独立,每个微服务都可以使用不同的技术、架构和版本,支持混合技术架构。在微服务架构中,每个服务可以独立的扩展,有选择性地应用于每个服务,因此微服务架构方法的扩展成本相对较低。微服务资源消耗小,对自动化更友好,也能更好地支持DevOps的需求。
为了支撑大量CIM+应用高可用和水平弹性伸缩、CIM+应用快速扩展和自动化运维,以及与多种技术架构混合运行并最大兼容前期信息化建设成果。CIM应用开发框架采用 Spring Cloud微服务框架,将各类通用应用功能划分为微服务,基于Spring Boot开发框架封装实现,通过Rest协议在云端建立具有服务注册、服务发现、统一服务网关、统一身份认证和授权、统一日志和监控管理的微服务架构体系。
• 分布式空间计算
分布式空间计算是把单一复杂任务拆分为多个子任务,利用多台计算机协同计算输出结果,构建物理分布、逻辑统一的空间信息处理模式。平台引入分布式空间计算技术,实现对城市大规模空间三维数据(如倾斜摄影模型、激光点云、地形、影像、精模)的高效数据处理能力。与传统单机算子模式相比,分布式模式提供了良好的性能和可扩展性。
平台涉及BIM、GIS、IoT等海量异构数据,传统的集中式计算难以满足数据资源的存储计算和使用要求。采取分布式空间计算,利用多机分布式协同技术对数据资源进行横向扩展,集群完成大量并发任务,分解完成单一复杂任务,提高平台数据共享、平衡负载和数据处理能力。

分布式分析与单机分析效率对比
• 云原生
云原生是以容器、自动编排等为基础建立的云技术体系。平台运用云原生技术,采用开源堆栈(Kubernetes)进行容器化处理,借助敏捷方法支持持续迭代和运维自动化,利用云平台设施实现弹性伸缩、动态调度、优化资源利用率。同时,云原生自动编排对容器进行自动化运维管理,提供负载均衡、服务自愈、弹性伸缩能力。
平台涉及大量的数据、服务,采取传统的虚拟机云服务的方式资源消耗大、运维压力大,通过云原生技术可以实现自动化高效运维管理,实现平台的高可用和弹性伸缩。
技术实现
超图CIM开发支撑平台作为CIM+应用开发的基础支撑,为CIM+应用提供丰富的数据服务和通用功能支撑,是城市管理业务信息化的数据中台和业务中台。
• 平台架构
平台架构主要包括基础设施、GIS引擎、数据中台、业务中台和综合门户。基础设施包括存储、计算和传输资源等,基于云平台实现资源的统一管理和智能维护;GIS引擎采用SuperMap GIS平台系列软件作为GIS数据与业务的支撑;数据中台提供CIM数据汇聚、处理、管理和数据服务的能力;业务中台提供指标服务、地图服务、三维场景服务、BIM服务、用户权限服务,为各类CIM+应用提供通用支撑服务能力;综合门户是CIM开发框架各类数据资源、服务资源、CIM+应用和二次开发的统一门户,提供服务注册检索、数据查询共享和城市电子沙盘展示等应用能力。
平台提供的数据中台、业务中台和统一运维能力,将为政务管理、行业应用、公众服务提供智能应用支持能力,满足不同行智能化建设需求,为城市监管、决策支持、应急指挥、智能交通等提供基础支撑。
• 基础设施
平台基础设施包括信息化基础设施和各类物联感知设备。信息化基础设施是以公有云或私有云为基础构建的云基础环境,包括存储、计算、网络、容器等基础资源,以及网络操作系统、数据库软件、消息服务、大数据存储计算服务、人工智能服务等各类基础中间件服务,为CIM开发支撑平台及CIM+应用提供基础运行环境;物联感知设备包括各类传感器终端、执行器终端、图像捕捉装置和各类RFID读写器,对城市运行管理提供各类监控感知数据。
•GIS引擎
GIS引擎为CIM开发支撑平台提供多源GIS数据存储、处理、管理、计算、可视化服务能力,满足CIM+应用在城市二三维场景浏览、空间分析和模拟仿真等方面的需要。
GIS引擎由空间数据引擎、GIS应用服务器、GIS门户、WebGIS软件、桌面软件、移动端等软件组成。

GIS引擎
1、空间数据引擎
空间数据引擎包括数据库型引擎、文件型引擎和Web引擎。空间数据引擎提供GIS空间集合对象和属性数据一体化存储管理、GIS数据追加、更新和删除的能力,提供对空间索引的维护和更新、GIS数据属性查询和空间查询等功能。
2、GIS应用服务器
GIS应用服务器具有二三维一体化GIS服务发布、管理与聚合功能,提供GIS数据服务、地图服务、三维场景服务、数据目录服务、分布式空间分析服务、空间大数据存储管理服务、空间大数据分析服务、流数据处理服务等Web服务。GIS应用服务器通过分布式集群运行机制实现高性能、稳定可靠的GIS云服务,为CIM+应用提供各类GIS服务支撑。
3、GIS门户
GIS门户通过对GIS资源的整合、搜索、管理和共享以及丰富的Web端应用,提供零代码可视化界面定制、多源异构服务注册、系统架空仪表盘等功能,实现快速专题图制作、三维可视化、分布式空间分析和大屏展示。
4、GIS桌面软件
GIS桌面软件提供桌面端的GIS能力,为数据生产和管理人员提供数据源管理、数据转换、坐标和投影转换、数据处理、数据编辑、图层控制、专题图制作、瓦片制作、制图打印、空间分析等能力。
5、WebGIS应用
WebGIS应用提供浏览器端的二三维地图和场景浏览、图层管理、数据查询、数据编辑和大数据可视化等能力。
6、移动端GIS应用
移动端GIS应用提供支持移动智能终端的二三维地图和场景浏览、数据采集编辑、空间查询分析和大数据可视化能力。
• 数据中台
数据中台主要提供多源多位数据聚合以及数据治理、管理、更新与共享两方面的功能,为用户提供高效优质的数据服务。
1、多源多位数据聚合
平台聚合二三维、地上地下、室内室外、BIM与GIS等多源多位数据,并根据数据类型采取直接存储或切片存储等方法对数据进行统一管理。
2、数据治理、管理、更新与共享
平台提供数据治理、管理、更新与共享功能,其中数据处理与管理包括BIM轻量化处理、碰撞检测、BIM+GIS融合等;数据更新包括要素更新、专题更新、局部更新、整体更新和实时更新等;数据共享提供前置交换和在线共享两种方式,前置交换提供数据交换参数设置、数据上传下载等功能;在线共享提供服务预览、服务查询等功能。
其中,数据处理提供BIM模型轻量化的优化处理,例如在模型导入时支持按模型类型区别,可动态控制模型数据量,从数据层面解决了三维场景如何共存BIM与其他海量三维模型,既满足了场景完整性需求,也提升了浏览性能。

BIM轻量化处理
• 业务中台
业务中台包括基础业务、通用业务和CIM业务三方面的功能,实现业务应用的快速搭建和管理。
1、基础业务
平台涉及多用户多权限,为了让用户使用安全可靠,提供用户权限管理和身份认证等功能。
用户权限管理主要实现对业务的安全管控,平台通过对用户权限管理实现安全粒度的管控;身份认证主要用于统一用户管理、身份配给和身份认证,实现全部应用的单点登录、用户身份和权限的动态同步,加强信息安全预警和审计,提高平台的可用性、安全性和用户使用稳定性。
2、通用业务
企事业单位和政府以流程形式进行业务处理和公文审批,在信息化过程中,硬编码的方式无法应对业务表单、公文和流程的复杂多变性,因此平台提供自有和固定的流程表单解决上述问题。
流程表单通过流程完成数据自上而下的审批流转,主要用于审批类表单场景。同时,流程表单中的流程设计分为自有流程和固定流程,自有流程即提交人自由选择处理人和抄送人,固定流程即后台设置流程,表单提交后按照设置的节点和流转条件进行流转。
3、CIM业务
平台提供电子沙盘、指标模型等,更直观便捷地实现CIM数据展示和模型数据处理分析等能力。
平台通过城市电子沙盘对城市进行三维展示和环境模拟。通过城市基础地理信息等数据库直接调取图表、文字等多类信息,并配置同步二三维场景,实现对项目模型或二三维地图的展示,全方面满足CIM信息的展示和分析需求。

超图CIM平台-电子沙盘系统
平台应用指标模型对多业务进行审查管控。在信息化的基础上,结合新型智慧城市建设重点和建设目标,将审查指标进行数字化转译并内置在平台中,实现各部门对建筑、工程等对象的自动化审查和管控,围绕基础设施建设、智能化应用、发展环境等多方面进行规划评估。
同时,平台在数据中台和业务中台的基础上提供CIM+应用的功能,为城市的规划、建设、管理和决策提供支撑,适配多场景应用,比如智慧城市、智慧园区、智慧场站和智慧建筑等场景。
• 综合门户
综合门户将平台中的数据、服务等集成起来,以统一的界面为用户提供服务,包括开发中心、SDK下载、个人中心和资源中心等功能。其中开发中心包括了平台示例Demo和API下载,平台示例Demo主要是二三维一体化展示封装的通用前端SDK组件的示用范例,用以支撑应用开发。
平台主要特点
平台对数据、技术和业务进行融合,实现数据的共通共享共用,有效解决城市业务协同管理问题,支撑CIM基础平台快速搭建,赋能CIM+应用扩展开发。
• 多源数据集成与管理
平台对CIM建设涉及BIM、IoT等多源数据进行集成与管理。平台统一接入管理GIS(矢量、栅格)、三维(白模、DEM、倾斜摄影、BIM、点云……)、IoT和业务数据等多源异构数据,搭建分布式数据库方便数据查找与使用。
• 多位一体
平台提供多位一体功能,对CIM涉及的二三维、BIM与GIS、室内室外等多位数据进行统一管理展示。平台多位一体即满足数据展示二三维一体化、BIM+GIS一体化、地上地下一体化、动静数据一体化和室内室外一体化等多位一体化的特点,实现城市立体化管理的需求。
其中,BIM与GIS一体化通过统一坐标系实现城市信息的对齐,提供二三维一体化的基础底图,三维网络模型实现BIM单体之间链接网络的管理,三维体模型支撑城市设计规则的计算,提供大规模建筑群的BIM管理能力,提供多终端的支持,全方位满足CIM应用,实现全空间、全要素的数据整合汇聚、数据承载、分析计算和应用展示。
• 多技术的融合应用
平台融合多技术提升CIM应用中的数据处理和业务协同能力。以Docker、Kubernetes等作为基础建设支撑,融合PostgreSQL、Hbase等技术作为数据存储支撑,结合新一代三维GIS技术等作为应用支撑,运用AR、AI、UE等技术实现CIM+应用的需求。平台融合了多项前沿技术,利用前沿技术自身的特点优化平台运维管理分析能力,支持城市监管、决策分析等,为城市规划、建设和管理提供更直观准确的参考依据。
• 丰富的指标管理
平台应用多指标分析管理对CIM涉及的多应用场景进行管理等。平台提供规则设置、规则库管理、指标管理等服务,将间距分析、建筑退界、通视率建筑高度等指标进行可视化管理。平台内置7大类,13小类。500多个指标算法,可最大程度满足城市规划、建设、管理的需要。
• 业务支撑能力
平台主要作为智慧城市的底板,提供丰富的接口和搭建工具,支撑城市管理各行业CIM应用业务的快速搭建。
平台业务涉及到城市的规划、建设、管理和运营,以直观可视的方式对城市发展、城市信息化、公共管理、产业培育、产业优化、民生应用和公共服务等七个方面对智慧城市应用进行业务支撑,包括智慧交通、智慧管网等业务场景应用。

多业务应用
• 一体化解决方案
平台提供城市、农村的二三维一体化中台解决方案,实现城市、农村数据和业务的无缝衔接管理。在二三维一体化技术支持下,将各类二维矢量数据加入到三维场景中,二维的点、线、面通过符号化以三维方式直观展现,实现二维数据快速构建三维场景,大幅节省人力物力。数据本身仍是矢量数据,可以满足在查询、分析方面的业务需求。同时,二三维的各项功能可以相互调用,所有二维分析都可以在三维场景中进行,分析结果支持以三维方式展现。

三维场景分析
应用场景
平台的应用场景用于城市规划、建设、管理等业务,分为数据支撑、数据和业务支撑以及决策支撑三类。
• 数据支撑:智慧城市的地盘
平台利用现有部署环境的倾斜摄影数据、BIM数据、基础地理信息数据、规划基础数据等多源数据开展了多规数据融合,形成支撑智慧城市的底座数据,全面真实地反映自然资源现实状况和自然地理格局,为国土空间规划、用途管制、耕地保护、审批监管等自然资源管理和决策提供重要支撑和保障。
平台数据支撑实现物理城市的全数字化,将城市全要素信息资源在三维虚拟城市空间中进行融合,比如可以构建三维规划一张图对城市的状态发展、变化趋势、管理响应等进行判断与预测。
• 数据和业务支撑:多规合一
平台结合BIM,将城市信息管理的粒度从建筑整体延伸到了建筑构件,从而构建从城市宏观布局到微观部件完整全面的城市信息框架,为CIM+应用提供了数据基础。同时平台基于统一的城市空间及管网、道路等城市基础设施的布局,在“多规合一”业务协同平台中实现国土空间规划、城乡详控规、城乡总体规划等实施监督。
• 决策支撑
平台通过对城市规建管各类业务信息构建分析模型,能够将全空间、全要素基础数据进行融合,为各类城市业务提供信息展现、计算、业务管理等全方面的决策支撑,从而实现城市全方位的管理能力,包括三维空间关系判定、空间分析、查询等功能。

空间分析:可视域分析
同时,三维数字底盘为智慧城市的规划、建设、管理提供了更直观、更精准的数据处理模式,立体化管理应用,实现实景数据融合和物理与数字空间的快速建模,有助于“城市管理像绣花一样精细”。
超图CIM开发支撑平台基于新一代三维GIS的三维数字底盘,采用微服务架构,融合分布式空间计算和云原生等关键技术,具有多源数据集成与管理、多位一体、多技术的融合应用、丰富的指标管理、业务支撑能力和一体化解决方案等特点,可以提供数据资源体系与共享服务、分布式数据管理与分析、云资源管理与监控运维管理等功能,是支撑城市规划、建设、管理和运维的数据中台和业务中台。 同时,平台具有统一丰富的开发接口,在城市规划、建设、管理和运维方面为二次开发提供CIM+应用服务与开发定制,可以支撑CIM基础平台及其他行业应用平台的快速开发搭建,简化平台开发的过程,降低人力物力成本,同时支撑智慧城市管理业务,实现城市管理的智慧化建设。 参考文献: [1]吴志强 ,甘惟 ,臧伟 ,马春庆 ,周竣 ,何珍 ,周新刚 .城市智能模型(CIM)的概念及发展[J].重化工学术期刊电子杂志社 ,2021. [2]汪科 ,杨柳忠 ,季珏 .新时期我国推进智慧城市和CIM工作的认识和思考[J].建设科技 ,2020(18) : 9 - 12. [3]包胜 , 杨淏钦 , 欧阳笛帆 . 基于城市信息模型的新型智慧城市管理平台[J].城市发展研究 ,2018(11):50-57+72. [4]尹鹏程 ,凌海锋 ,蔡先娈,张季一,刘景元 .基于全空间城市信息模型的时空信息云平台建设实践[J].国土资源信息化 ,2020(01):13-19. [5]耿丹,李丹彤 ,尹琴丽 ,周志峰 .新型基础测绘背景下的城市三维模型构建路径[J].工程勘察 ,2020(12):53-57. [6]耿丹 ,李丹彤 .智慧城市背景下城市信息模型相关技术发展综述[J].中国建设信息化 ,2017(15):72-73. [7]王方旭 . 基于Spring Cloud实现业务系统微服务化的设计与实现[J].电子技术与软件工程 ,2018(08):60-61. [8]中华人民共和国住房和城乡建设部 .城市信息模型(CIM)基础平台技术导则[S].建科办 ,2020(45)号 ,2020 年 9月 .


